WARNING:
JavaScript is turned OFF. None of the links on this concept map will
work until it is reactivated.
If you need help turning JavaScript On, click here.
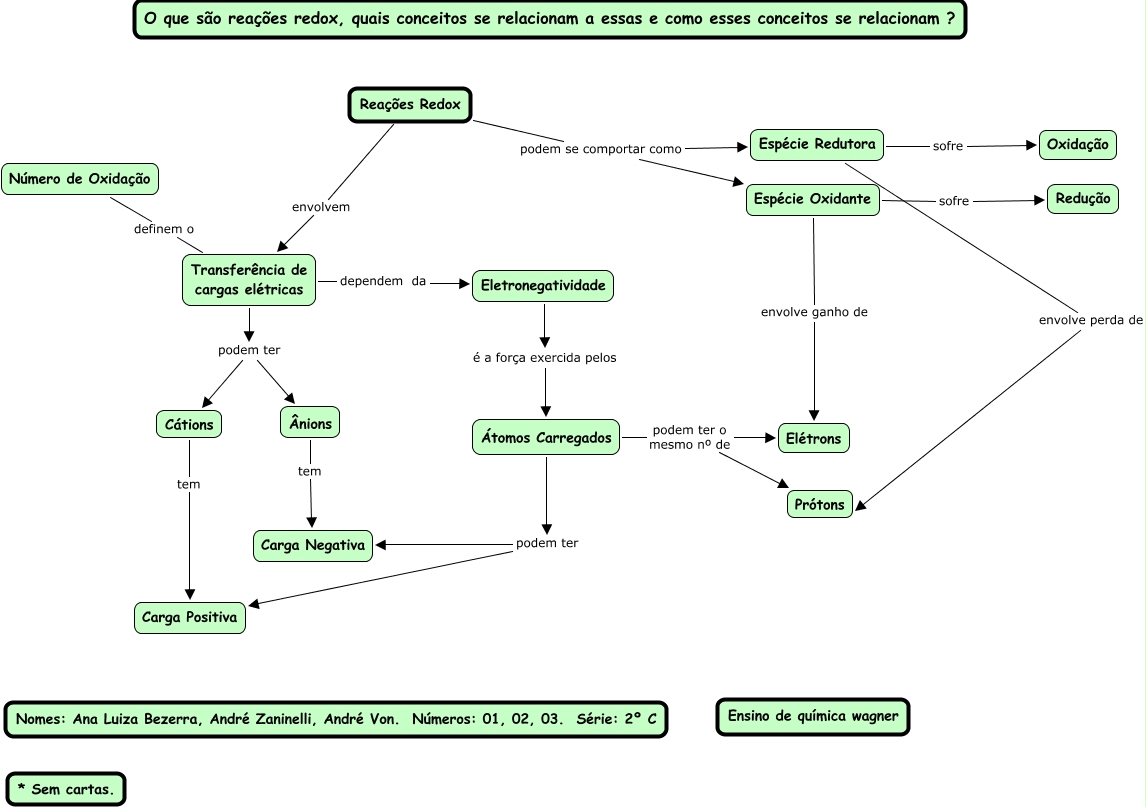
Esse mapa conceitual, produzido no IHMC CmapTools, tem a informação relacionada a: Reações Redox 2ºC.cmap alunos 1 ao 3, Eletronegatividade é a força exercida pelos Átomos Carregados, Átomos Carregados podem ter o mesmo nº de Elétrons, Átomos Carregados podem ter o mesmo nº de Prótons, Espécie Redutora envolve perda de Prótons, Transferência de cargas elétricas dependem da Eletronegatividade, Átomos Carregados podem ter Carga Positiva, Ânions tem Carga Negativa, Transferência de cargas elétricas podem ter Cátions, Transferência de cargas elétricas definem o Número de Oxidação, Espécie Redutora sofre Oxidação, Espécie Oxidante envolve ganho de Elétrons, Cátions tem Carga Positiva, Reações Redox podem se comportar como Espécie Oxidante, Reações Redox envolvem Transferência de cargas elétricas, Átomos Carregados podem ter Carga Negativa, Transferência de cargas elétricas podem ter Ânions, Reações Redox podem se comportar como Espécie Redutora, Espécie Oxidante sofre Redução