WARNING:
JavaScript is turned OFF. None of the links on this concept map will
work until it is reactivated.
If you need help turning JavaScript On, click here.
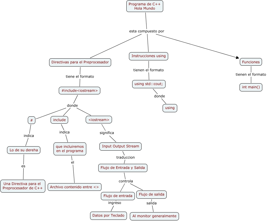
Este Cmap, tiene información relacionada con: 01holamundo, Flujo de entrada ingreso Datos por Teclado, using std::cout; donde using, <iostream> significa Input Output Stream, Programa de C++ Hola Mundo esta compuesto por Funciones, Flujo de salida salida Al monitor generalmente, include indica que incluiremos en el programa, que incluiremos en el programa el Archivo contenido entre <>, Funciones tienen el formato int main(), #include<iostream> donde <iostream>, Flujo de Entrada y Salida controla Flujo de salida, Directivas para el Preprocesador tiene el formato #include<iostream>, Instrucciones using tienen el formato using std::cout;, #include<iostream> donde #, Flujo de Entrada y Salida controla Flujo de entrada, Input Output Stream traduccion Flujo de Entrada y Salida, # indica Lo de su dereha, Programa de C++ Hola Mundo esta compuesto por Instrucciones using, #include<iostream> donde include, Programa de C++ Hola Mundo esta compuesto por Directivas para el Preprocesador, Lo de su dereha es Una Directiva para el Preprocesador de C++