WARNING:
JavaScript is turned OFF. None of the links on this concept map will
work until it is reactivated.
If you need help turning JavaScript On, click here.
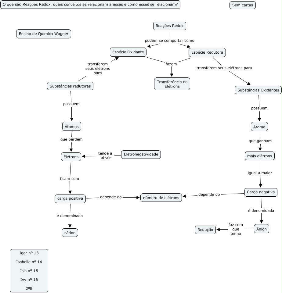
Esse mapa conceitual, produzido no IHMC CmapTools, tem a informação relacionada a: Reações Redox. 2B. 13 ao 16, Eletronegatividade tende a atrair Elétrons, Espécie Oxidante fazem Transferência de Elétrons, mais elétrons igual a maior Carga negativa, Espécie Redutora fazem Transferência de Elétrons, Reações Redox podem se comportar como Espécie Redutora, Substâncias Oxidantes possuem Átomo, Espécie Redutora transferem seus elétrons para Substâncias Oxidantes, carga positiva é denominada cátion, Substâncias redutoras transferem seus elétrons para Espécie Oxidante, Reações Redox podem se comportar como Espécie Oxidante, carga positiva depende do número de elétrons, Átomos que perdem Elétrons, Carga negativa depende do número de elétrons, Carga negativa é denomidada Ânion, Elétrons ficam com carga positiva, Átomo que ganham mais elétrons, Ânion faz com que tenha Redução, Substâncias redutoras possuem Átomos