WARNING:
JavaScript is turned OFF. None of the links on this concept map will
work until it is reactivated.
If you need help turning JavaScript On, click here.
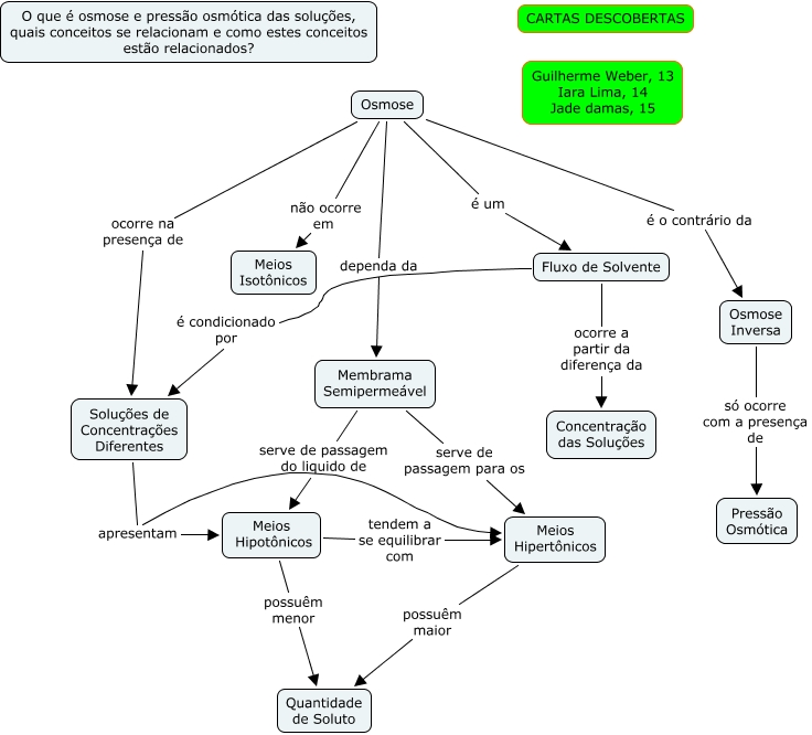
Esse mapa conceitual, produzido no IHMC CmapTools, tem a informação relacionada a: Osmose - Weber(o bom), Iara e Jade, Membrama Semipermeável serve de passagem do liquido de Meios Hipotônicos, Fluxo de Solvente ocorre a partir da diferença da Concentração das Soluções, Osmose ocorre na presença de Soluções de Concentrações Diferentes, Osmose é um Fluxo de Solvente, Soluções de Concentrações Diferentes apresentam Meios Hipotônicos, Osmose Inversa só ocorre com a presença de Pressão Osmótica, Soluções de Concentrações Diferentes apresentam Meios Hipertônicos, Fluxo de Solvente é condicionado por Soluções de Concentrações Diferentes, Membrama Semipermeável serve de passagem para os Meios Hipertônicos, Osmose não ocorre em Meios Isotônicos, Meios Hipertônicos possuêm maior Quantidade de Soluto, Meios Hipotônicos possuêm menor Quantidade de Soluto, Meios Hipotônicos tendem a se equilibrar com Meios Hipertônicos, Osmose é o contrário da Osmose Inversa, Osmose dependa da Membrama Semipermeável