IHMC Public Cmaps

        ALBERTO MOLINA HISTORIA DE ESPAÑA
        1939-1975

            200_Inicios dictadura franquista.cmap
            200a_1939-1942_No Beligerancia.cmap
            200b_1942-45_neutralidad.cmap
            200c_1945-1957_bloqueo internacional.cmap
            201_1945-47_Boicot y aislamiento internacional.cmap
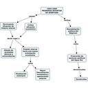
            202_1947-1953_Reconocimiento internacional del Régimen.cmap
            203_1953-1959_Primeros intentos de apertura.cmap
            208_Los pilares del régimen franquista.cmap
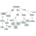
            209_Actitudes sociales en el franquismo.cmap
            210_La represión en el franquismo.cmap
            211_Estructura Legislativa franquismo.cmap
            212_Oposicion franquismo años 40.cmap
            213_Oposicion franquismo años 50.cmap
            214_Autarquía económica.cmap
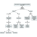
            215_Cambios economía en 1957.cmap
            215b_Planes estabilización.cmap
            216_Desarrollismo economico 1957-1973.cmap
            216b_Crecimiento económico 57-73.cmap
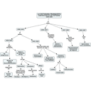
            217_Oposición franquismo años 60.cmap
            218_Oposicion años finales franquismo.cmap
            219_Sociedad segundo franquismo poblacion.cmap