WARNING:
JavaScript is turned OFF. None of the links on this concept map will
work until it is reactivated.
If you need help turning JavaScript On, click here.
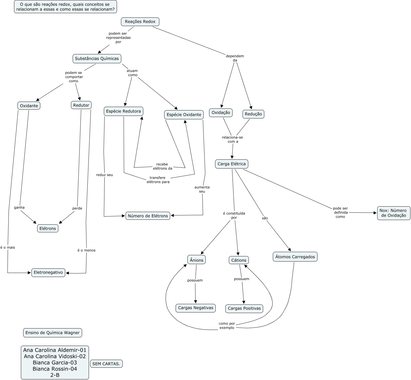
This Concept Map, created with IHMC CmapTools, has information related to: Reações Redox Alunos 1-4 2.B, Espécie Redutora reduz seu Número de Elétrons, Substâncias Químicas podem se comportar como Oxidante, Espécie Oxidante aumenta seu Número de Elétrons, Reações Redox dependem da Redução, Redutor perde Elétrons, Oxidante ganha Elétrons, Substâncias Químicas atuam como Espécie Redutora, Reações Redox dependem da Oxidação, Ânions possuem Cargas Negativas, Oxidante é o mais Eletronegativo, Carga Elétrica pode ser definida como Nox: Número de Oxidação, Cátions possuem Cargas Positivas, Espécie Redutora transfere elétrons para Espécie Oxidante, Carga Elétrica é constituída por Cátions, Átomos Carregados como por exemplo Ânions, Substâncias Químicas podem se comportar como Redutor, Reações Redox podem ser representadas por Substâncias Químicas, Oxidação relaciona-se com a Carga Elétrica, Redução relaciona-se com a Carga Elétrica, Espécie Oxidante recebe elétrons da Espécie Redutora