Warning:
JavaScript is turned OFF. None of the links on this page will work until it is reactivated.
If you need help turning JavaScript On, click here.
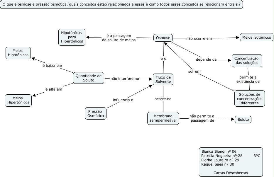
Esse mapa conceitual, produzido no IHMC CmapTools, tem a informação relacionada a: Osmose, Bianca, Patricia, Pierha, Raquel, Quantidade de Soluto é baixa em Meios Hipotônicos, Pressão Osmótica influencia o Fluxo de Solvente, Fluxo de Solvente ocorre na Membrana semipermeável, Membrana semipermeável não permite a passagem de Soluto, Soluções de concentrações diferentes sofrem Osmose, Osmose depende da Concentração das soluções, Osmose é a passagem de soluto de meios Hipotônicos para Hipertônicos, Osmose não ocorre em Meios isotônicos, Osmose é o Fluxo de Solvente, Quantidade de Soluto não interfere no Fluxo de Solvente, Quantidade de Soluto é alta em Meios Hipertônicos, Concentração das soluções permite a existência de Soluções de concentrações diferentes