WARNING:
JavaScript is turned OFF. None of the links on this concept map will
work until it is reactivated.
If you need help turning JavaScript On, click here.
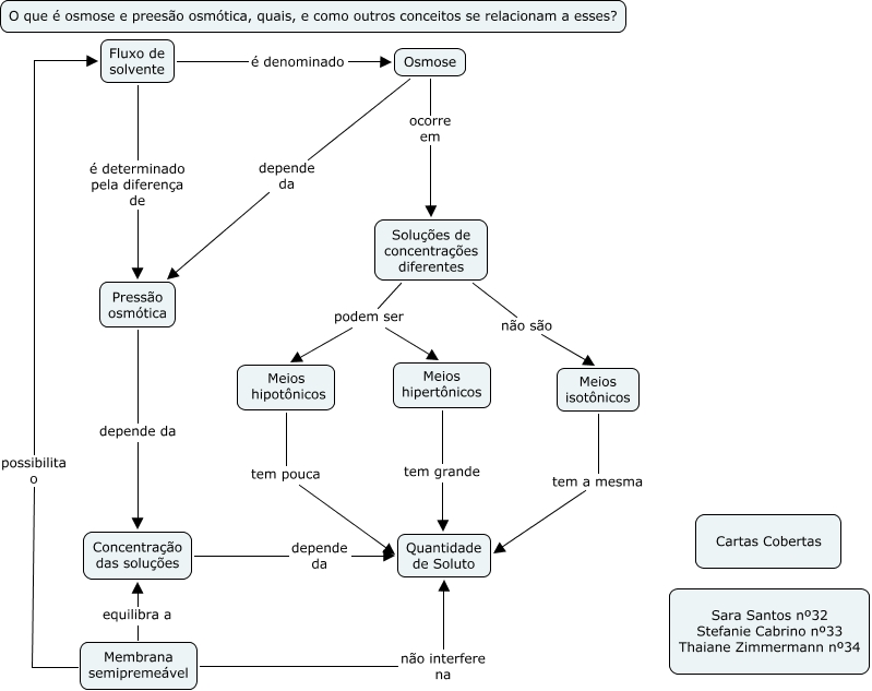
This Concept Map, created with IHMC CmapTools, has information related to: Osmose - Sara, Stefanie, Thaiane, Soluções de concentrações diferentes podem ser Meios hipotônicos, Soluções de concentrações diferentes podem ser Meios hipertônicos, Osmose ocorre em Soluções de concentrações diferentes, Pressão osmótica depende da Concentração das soluções, Osmose depende da Pressão osmótica, Membrana semipremeável possibilita o Fluxo de solvente, Meios hipotônicos tem pouca Quantidade de Soluto, Fluxo de solvente é determinado pela diferença de Pressão osmótica, Meios isotônicos tem a mesma Quantidade de Soluto, Meios hipertônicos tem grande Quantidade de Soluto, Concentração das soluções depende da Quantidade de Soluto, Fluxo de solvente é denominado Osmose, Membrana semipremeável não interfere na Quantidade de Soluto, Membrana semipremeável equilibra a Concentração das soluções, Soluções de concentrações diferentes não são Meios isotônicos