WARNING:
JavaScript is turned OFF. None of the links on this concept map will
work until it is reactivated.
If you need help turning JavaScript On, click here.
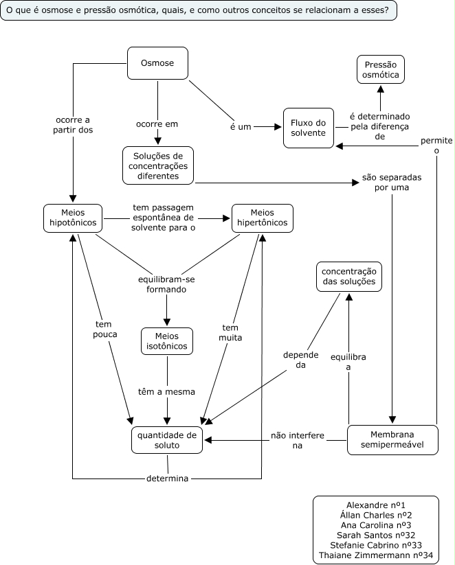
Esse mapa conceitual, produzido no IHMC CmapTools, tem a informação relacionada a: Omose (Alê, Állan, Ana, Sara, Sté, Thaiane - 3ºC), Meios isotônicos têm a mesma quantidade de soluto, Meios hipertônicos tem muita quantidade de soluto, Meios hipotônicos tem passagem espontânea de solvente para o Meios hipertônicos, Meios hipertônicos equilibram-se formando Meios isotônicos, concentração das soluções depende da quantidade de soluto, Meios hipotônicos equilibram-se formando Meios isotônicos, Osmose é um Fluxo do solvente, Soluções de concentrações diferentes são separadas por uma Membrana semipermeável, Membrana semipermeável equilibra a concentração das soluções, Meios hipotônicos tem pouca quantidade de soluto, quantidade de soluto determina Meios hipertônicos, Membrana semipermeável permite o Fluxo do solvente, Osmose ocorre em Soluções de concentrações diferentes, quantidade de soluto determina Meios hipotônicos, Osmose ocorre a partir dos Meios hipotônicos, Fluxo do solvente é determinado pela diferença de Pressão osmótica, Membrana semipermeável não interfere na quantidade de soluto