WARNING:
JavaScript is turned OFF. None of the links on this concept map will
work until it is reactivated.
If you need help turning JavaScript On, click here.
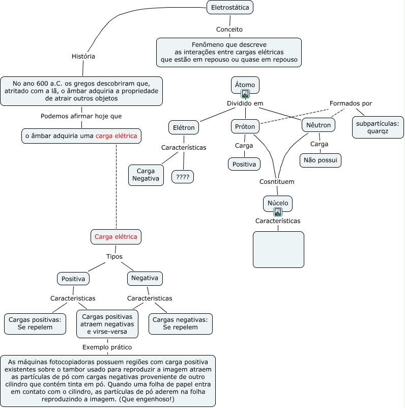
Esse mapa conceitual, produzido no IHMC CmapTools, tem a informação relacionada a: Carga elétrica, Nêutron Cosntituem Núcelo, Carga elétrica Tipos Positiva, Cargas negativas: Se repelem Caracteristicas Cargas positivas atraem negativas e virse-versa, Positiva Caracteristicas Cargas positivas atraem negativas e virse-versa, No ano 600 a.C. os gregos descobriram que, atritado com a lã, o âmbar adquiria a propriedade de atrair outros objetos Podemos afirmar hoje que o âmbar adquiria uma carga elétrica, Núcelo Características, Próton Carga Positiva, Nêutron Carga Não possui, Elétron Características ????, Próton Cosntituem Núcelo, Átomo Dividido em Nêutron, Eletrostática Conceito Fenômeno que descreve as interações entre cargas elétricas que estão em repouso ou quase em repouso, o âmbar adquiria uma carga elétrica ???? Carga elétrica, Próton Formados por subpartículas: quarqz, Eletrostática História No ano 600 a.C. os gregos descobriram que, atritado com a lã, o âmbar adquiria a propriedade de atrair outros objetos, Cargas positivas atraem negativas e virse-versa Exemplo prático As máquinas fotocopiadoras possuem regiões com carga positiva existentes sobre o tambor usado para reproduzir a imagem atraem as partículas de pó com cargas negativas proveniente de outro cilindro que contém tinta em pó. Quando uma folha de papel entra em contato com o cilindro, as partículas de pó aderem na folha reproduzindo a imagem. (Que engenhoso!), Átomo Dividido em Próton, Nêutron Formados por subpartículas: quarqz, Positiva Caracteristicas Cargas positivas: Se repelem, Carga elétrica Tipos Negativa