WARNING:
JavaScript is turned OFF. None of the links on this concept map will
work until it is reactivated.
If you need help turning JavaScript On, click here.
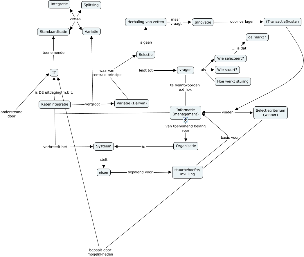
Deze Concept Map heeft informatie gerelateerd aan: Workshop InformatieManagement, Selectie is geen Herhaling van zetten, Organisatie is Systeem, vragen als Wie stuurt?, Herhaling van zetten maar vraagt Innovatie, vragen als Wie selecteert?, Ketenintegratie verbreedt het Systeem, Ketenintegratie vergroot Variatie (Darwin), Ketenintegratie is DE uitdaging m.b.t. IT, eisen bepalend voor stuurbehoefte/ invulling, (Transactie)kosten vinden Selectiecriterium (winner), vragen als Hoe werkt sturing, Selectiecriterium (winner) bepaalt door mogelijkheden IT, Ketenintegratie vergroot Variatie, Selectie leidt tot vragen, vragen te beantwoorden a.d.h.v. Informatie (management), Informatie (management) ondersteund door IT, Wie selecteert? ... is dat de markt?, (Transactie)kosten vinden Informatie (management), stuurbehoefte/ invulling basis voor Informatie (management), Variatie (Darwin) waarvan centrale principe Selectie