WARNING:
JavaScript is turned OFF. None of the links on this concept map will
work until it is reactivated.
If you need help turning JavaScript On, click here.
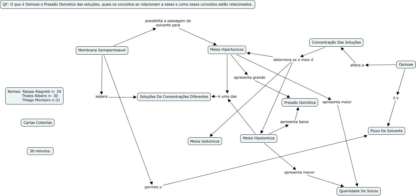
Esse mapa conceitual, produzido no IHMC CmapTools, tem a informação relacionada a: Osmose - Raissa, Thales, Thiago, Concentração Das Soluções determina se o meio é Meios Hipertonicos, Meios Hipotonicos apresenta baixa Pressão Osmótica, Meios Hipotonicos apresenta menor Quantidade De Soluto, Osmose é o Fluxo De Solvente, Membrana Semipermeavel separa Soluções De Concentrações Diferentes, Concentração Das Soluções determina se o meio é Meios Hipotonicos, Membrana Semipermeavel permite o Fluxo De Solvente, Meios Hipotonicos é uma das Soluções De Concentrações Diferentes, Meios Hipertonicos é uma das Soluções De Concentrações Diferentes, Concentração Das Soluções determina se o meio é Meios Isotonicos, Membrana Semipermeavel possibilita a passagem de solvente para Meios Hipertonicos, Osmose altera a Concentração Das Soluções, Meios Hipertonicos apresenta grande Pressão Osmótica, Meios Hipertonicos apresenta maior Quantidade De Soluto