WARNING:
JavaScript is turned OFF. None of the links on this concept map will
work until it is reactivated.
If you need help turning JavaScript On, click here.
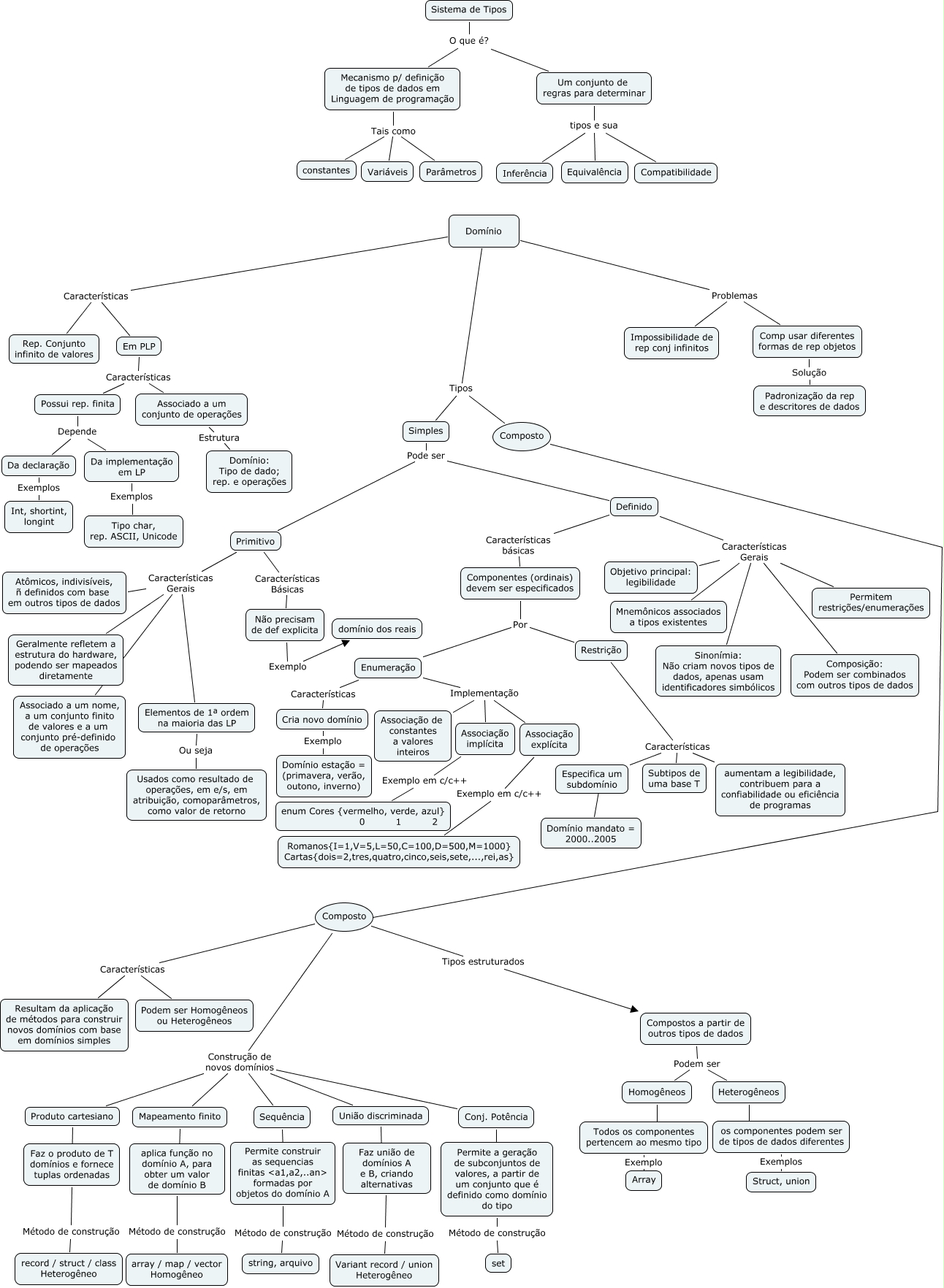
Esse mapa conceitual, produzido no IHMC CmapTools, tem a informação relacionada a: Sistema de tipos e Domínio, Associado a um conjunto de operações Estrutura Domínio: Tipo de dado; rep. e operações, Simples Pode ser Primitivo, Definido Características Gerais Objetivo principal: legibilidade, Primitivo Características Gerais Elementos de 1ª ordem na maioria das LP, Da implementação em LP Exemplos Tipo char, rep. ASCII, Unicode, Possui rep. finita Depende Da implementação em LP, Componentes (ordinais) devem ser especificados Por Enumeração, Sequência ???? Permite construir as sequencias finitas <a1,a2,..an> formadas por objetos do domínio A, Definido Características Gerais Permitem restrições/enumerações, Composto Construção de novos domínios Mapeamento finito, Cria novo domínio Exemplo Domínio estação = (primavera, verão, outono, inverno), Enumeração Implementação Associação explícita, Permite construir as sequencias finitas <a1,a2,..an> formadas por objetos do domínio A Método de construção string, arquivo, Domínio Tipos Composto, Todos os componentes pertencem ao mesmo tipo Exemplo Array, Domínio Problemas Comp usar diferentes formas de rep objetos, Restrição Características aumentam a legibilidade, contribuem para a confiabilidade ou eficiência de programas, Compostos a partir de outros tipos de dados Podem ser Homogêneos, Composto Tipos estruturados Compostos a partir de outros tipos de dados, Comp usar diferentes formas de rep objetos Solução Padronização da rep e descritores de dados