WARNING:
JavaScript is turned OFF. None of the links on this concept map will
work until it is reactivated.
If you need help turning JavaScript On, click here.
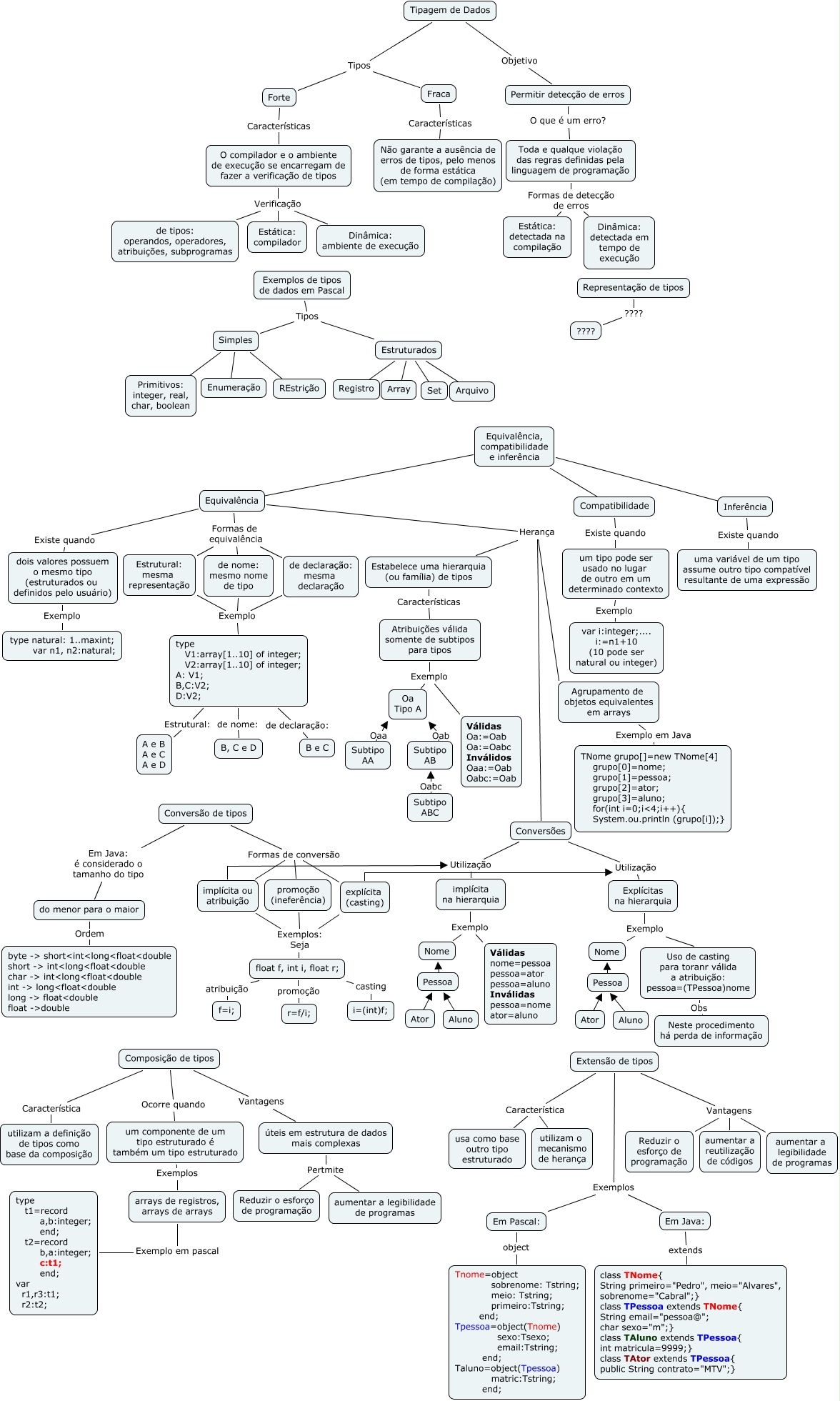
Esse mapa conceitual, produzido no IHMC CmapTools, tem a informação relacionada a: Tipagem de dados, úteis em estrutura de dados mais complexas Pertmite aumentar a legibilidade de programas, Equivalência Formas de equivalência Estrutural: mesma representação, Equivalência, compatibilidade e inferência ???? Compatibilidade, Compatibilidade Existe quando um tipo pode ser usado no lugar de outro em um determinado contexto, Tipagem de Dados Tipos Forte, Extensão de tipos Vantagens Reduzir o esforço de programação, Composição de tipos Ocorre quando um componente de um tipo estruturado é também um tipo estruturado, Subtipo AB Oab Oa Tipo A, explícita (casting) Utilização Explícitas na hierarquia, Pessoa ???? Nome, Permitir detecção de erros O que é um erro? Toda e qualque violação das regras definidas pela linguagem de programação, promoção (ineferência) Exemplos: Seja float f, int i, float r;, Extensão de tipos Vantagens aumentar a reutilização de códigos, Subtipo ABC Oabc Subtipo AB, type V1:array[1..10] of integer; V2:array[1..10] of integer; A: V1; B,C:V2; D:V2; Estrutural: A e B A e C A e D, de nome: mesmo nome de tipo Exemplo type V1:array[1..10] of integer; V2:array[1..10] of integer; A: V1; B,C:V2; D:V2;, Extensão de tipos Exemplos Em Pascal:, Toda e qualque violação das regras definidas pela linguagem de programação Formas de detecção de erros Estática: detectada na compilação, Atribuições válida somente de subtipos para tipos Exemplo Válidas Oa:=Oab Oa:=Oabc Inválidos Oaa:=Oab Oabc:=Oab, Estabelece uma hierarquia (ou família) de tipos Características Atribuições válida somente de subtipos para tipos