WARNING:
JavaScript is turned OFF. None of the links on this concept map will
work until it is reactivated.
If you need help turning JavaScript On, click here.
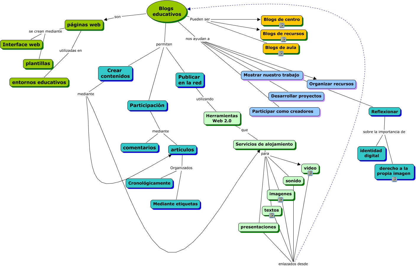
Este Cmap, tiene información relacionada con: blogs educativos, Servicios de alojamiento para sonido, páginas web se crean mediante plantillas, Blogs educativos son páginas web, Reflexionar sobre la importancia de derecho a la propia imagen, textos enlazados desde Blogs educativos, Blogs educativos permiten Participación, Blogs educativos nos ayudan a Mostrar nuestro trabajo, páginas web utilizadas en entornos educativos, Servicios de alojamiento para textos, Blogs educativos nos ayudan a Organizar recursos, Crear contenidos mediante Servicios de alojamiento, Blogs educativos Pueden ser Blogs de centro, Servicios de alojamiento para presentaciones, artículos Organizados Cronológicamente, sonido enlazados desde Blogs educativos, Blogs educativos nos ayudan a Reflexionar, Herramientas Web 2.0 que Servicios de alojamiento, Publicar en la red utilizando Herramientas Web 2.0, presentaciones enlazados desde Blogs educativos, Blogs educativos nos ayudan a Desarrollar proyectos