WARNING:
JavaScript is turned OFF. None of the links on this concept map will
work until it is reactivated.
If you need help turning JavaScript On, click here.
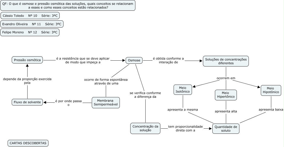
Esse mapa conceitual, produzido no IHMC CmapTools, tem a informação relacionada a: Osmose, Cássio, Evandro, Felipe 3ºC, Osmose se verifica conforme a diferença da Concentração da solução, Fluxo de solvente depende da proporção exercida pela Pressão osmótica, Meio Hipotônico apresenta baixa Quantidade de soluto, Pressão osmótica é a resistência que se deve aplicar de modo que impeça a Osmose, Meio Hipertônico apresenta alta Quantidade de soluto, Concentração da solução tem proporcionalidade direta com a Quantidade de soluto, Soluções de concentrações diferentes ocorrem em Meio Hipertônico, Osmose é obtida conforme a interação de Soluções de concentrações diferentes, Meio Isotônico apresenta a mesma Quantidade de soluto, Osmose ocorre de forma espontânea através de uma Membrana Semipermeável, Soluções de concentrações diferentes ocorrem em Meio Hipotônico, Membrana Semipermeável é por onde passa o Fluxo de solvente, Soluções de concentrações diferentes ocorrem em Meio Isotônico