WARNING:
JavaScript is turned OFF. None of the links on this concept map will
work until it is reactivated.
If you need help turning JavaScript On, click here.
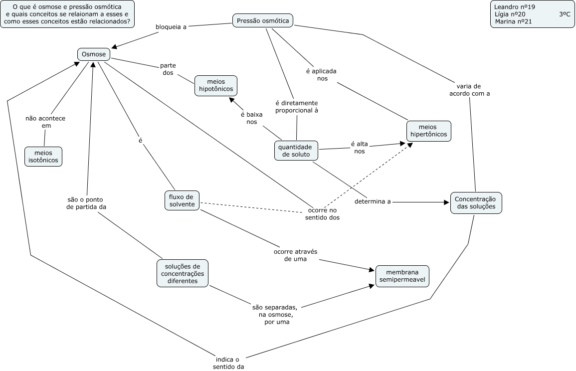
This Concept Map, created with IHMC CmapTools, has information related to: Osmose- Leandro, Lígia, Marina, Pressão osmótica é diretamente proporcional à quantidade de soluto, quantidade de soluto é baixa nos meios hipotônicos, Osmose não acontece em meios isotônicos, Pressão osmótica bloqueia a Osmose, Pressão osmótica é aplicada nos meios hipertônicos, soluções de concentrações diferentes são o ponto de partida da Osmose, Osmose é fluxo de solvente, soluções de concentrações diferentes são separadas, na osmose, por uma membrana semipermeavel, Pressão osmótica varia de acordo com a Concentração das soluções, Osmose ocorre no sentido dos meios hipertônicos, quantidade de soluto é alta nos meios hipertônicos, quantidade de soluto determina a Concentração das soluções, Osmose parte dos meios hipotônicos, fluxo de solvente ocorre no sentido dos meios hipertônicos, fluxo de solvente ocorre através de uma membrana semipermeavel, Concentração das soluções indica o sentido da Osmose