WARNING:
JavaScript is turned OFF. None of the links on this concept map will
work until it is reactivated.
If you need help turning JavaScript On, click here.
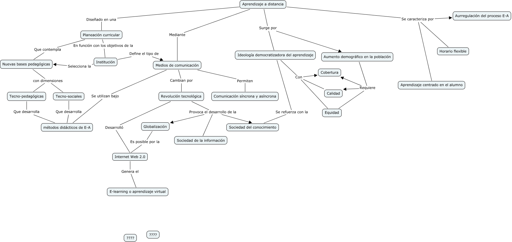
Este Cmap, tiene información relacionada con: Aprendizaje a distancia, Institución Selecciona la Nuevas bases pedagógicas, Medios de comunicación Se utilizan bajo métodos didácticos de E-A, Internet Web 2.0 Genera el E-learning o aprendizaje virtual, Aprendizaje a distancia Surge por Aumento demográfico en la población, Aumento demográfico en la población Requiere Equidad, Revolución tecnológica Provoca el desarrollo de la Globalización, Tecno-sociales Que desarrolla métodos didácticos de E-A, Aprendizaje a distancia Se caracteriza por Aurregulación del proceso E-A, Tecno-pedagógicas Que desarrolla métodos didácticos de E-A, Revolución tecnológica Provoca el desarrollo de la Sociedad del conocimiento, Medios de comunicación Cambian por Revolución tecnológica, Aprendizaje a distancia Diseñado en una Planeación curricular, Aprendizaje a distancia Mediante Medios de comunicación, Aumento demográfico en la población Requiere Cobertura, Revolución tecnológica Provoca el desarrollo de la Sociedad de la información, Planeación curricular En función con los objetivos de la Institución, Aprendizaje a distancia Se caracteriza por Horario flexible, Medios de comunicación Permiten Comunicación síncrona y asíncrona, Ideología democratizadora del aprendizaje Con Equidad, Aumento demográfico en la población Requiere Calidad