WARNING:
JavaScript is turned OFF. None of the links on this concept map will
work until it is reactivated.
If you need help turning JavaScript On, click here.
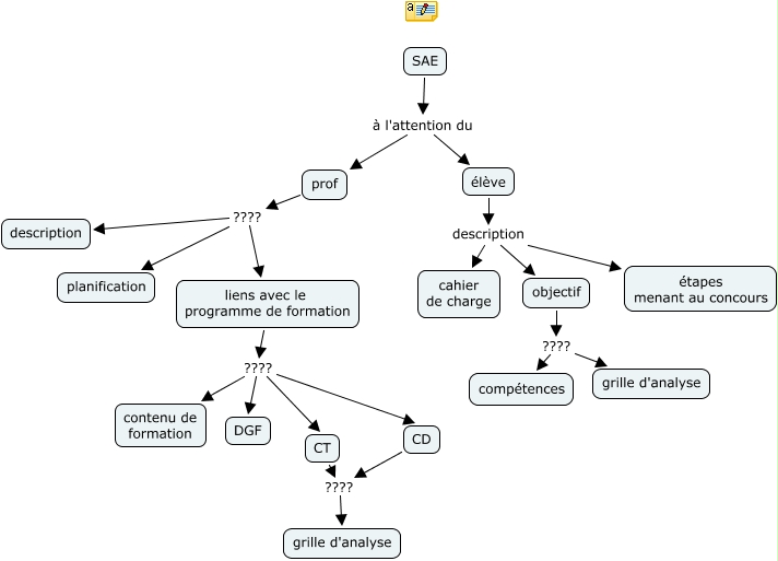
Cette carte de concepts créée avec IHMC CmapTools traite de: schéma SAE_Bolide, élève description objectif, élève description cahier de charge, liens avec le programme de formation ???? CD, prof ???? liens avec le programme de formation, liens avec le programme de formation ???? CT, SAE à l'attention du prof, liens avec le programme de formation ???? contenu de formation, objectif ???? grille d'analyse, SAE à l'attention du élève, prof ???? planification, prof ???? description, CD ???? grille d'analyse, objectif ???? compétences, CT ???? grille d'analyse, liens avec le programme de formation ???? DGF, élève description étapes menant au concours