WARNING:
JavaScript is turned OFF. None of the links on this concept map will
work until it is reactivated.
If you need help turning JavaScript On, click here.
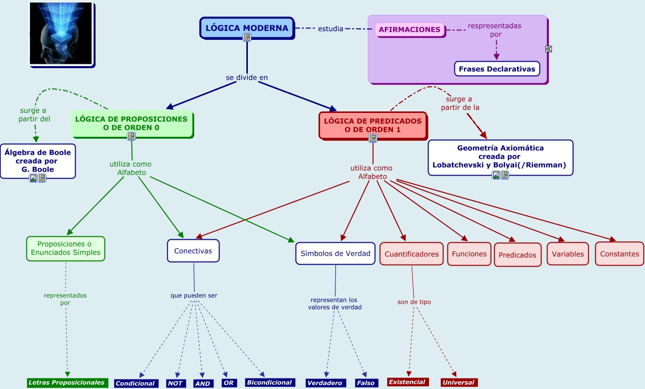
Este Cmap, tiene información relacionada con: Tarea2-MariaSierra, Símbolos de Verdad representan los valores de verdad Falso, LÓGICA DE PREDICADOS O DE ORDEN 1 utiliza como Alfabeto Predicados, Cuantificadores son de tipo Existencial, LÓGICA DE PROPOSICIONES O DE ORDEN 0 utiliza como Alfabeto Proposiciones o Enunciados Simples, Símbolos de Verdad representan los valores de verdad Verdadero, LÓGICA DE PROPOSICIONES O DE ORDEN 0 utiliza como Alfabeto Conectivas, LÓGICA DE PREDICADOS O DE ORDEN 1 utiliza como Alfabeto Conectivas, LÓGICA DE PREDICADOS O DE ORDEN 1 utiliza como Alfabeto Símbolos de Verdad, LÓGICA MODERNA se divide en LÓGICA DE PROPOSICIONES O DE ORDEN 0, Conectivas que pueden ser NOT, LÓGICA DE PREDICADOS O DE ORDEN 1 utiliza como Alfabeto Variables, LÓGICA DE PREDICADOS O DE ORDEN 1 utiliza como Alfabeto Funciones, Conectivas que pueden ser OR, LÓGICA DE PREDICADOS O DE ORDEN 1 utiliza como Alfabeto Cuantificadores, LÓGICA DE PREDICADOS O DE ORDEN 1 utiliza como Alfabeto Constantes, LÓGICA DE PROPOSICIONES O DE ORDEN 0 utiliza como Alfabeto Símbolos de Verdad, Proposiciones o Enunciados Simples representados por Letras Proposicionales, Cuantificadores son de tipo Universal, LÓGICA MODERNA se divide en LÓGICA DE PREDICADOS O DE ORDEN 1, AFIRMACIONES respresentadas por Frases Declarativas