WARNING:
JavaScript is turned OFF. None of the links on this concept map will
work until it is reactivated.
If you need help turning JavaScript On, click here.
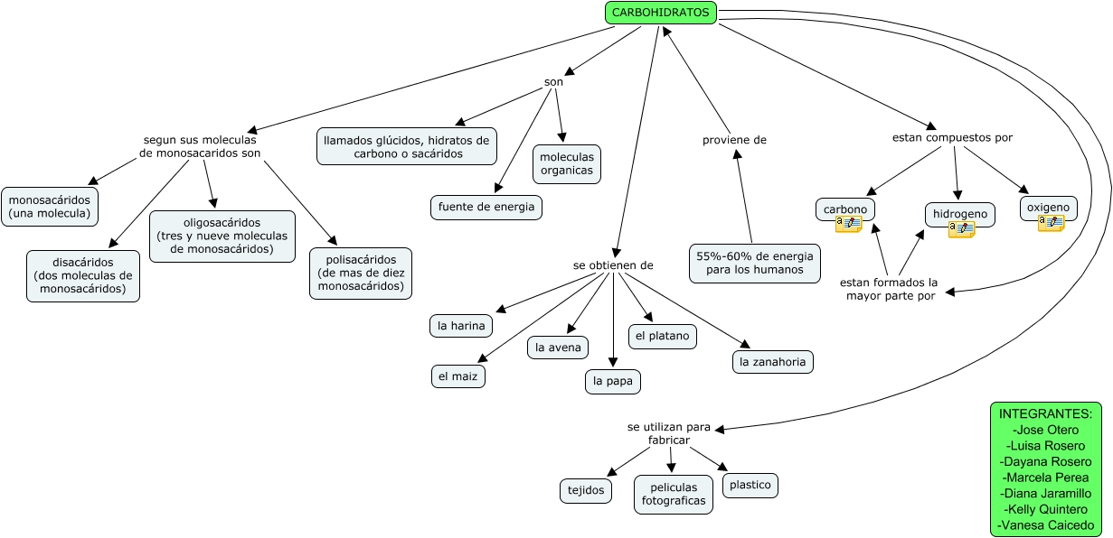
Este Cmap, tiene información relacionada con: CARBOHIDRATOS, CARBOHIDRATOS estan compuestos por carbono, CARBOHIDRATOS son llamados glúcidos, hidratos de carbono o sacáridos, CARBOHIDRATOS se utilizan para fabricar plastico, CARBOHIDRATOS estan formados la mayor parte por carbono, CARBOHIDRATOS se obtienen de la avena, 55%-60% de energia para los humanos proviene de CARBOHIDRATOS, CARBOHIDRATOS se utilizan para fabricar tejidos, CARBOHIDRATOS se obtienen de el platano, CARBOHIDRATOS estan compuestos por oxigeno, CARBOHIDRATOS son moleculas organicas, CARBOHIDRATOS segun sus moleculas de monosacaridos son oligosacáridos (tres y nueve moleculas de monosacáridos), CARBOHIDRATOS segun sus moleculas de monosacaridos son disacáridos (dos moleculas de monosacáridos), CARBOHIDRATOS se obtienen de el maiz, CARBOHIDRATOS son fuente de energia, CARBOHIDRATOS segun sus moleculas de monosacaridos son polisacáridos (de mas de diez monosacáridos), CARBOHIDRATOS se obtienen de la harina, CARBOHIDRATOS estan compuestos por hidrogeno, CARBOHIDRATOS estan formados la mayor parte por hidrogeno, CARBOHIDRATOS se obtienen de la zanahoria, CARBOHIDRATOS se utilizan para fabricar peliculas fotograficas