WARNING:
JavaScript is turned OFF. None of the links on this concept map will
work until it is reactivated.
If you need help turning JavaScript On, click here.
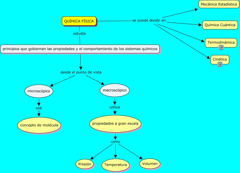
Este Cmap, tiene información relacionada con: Actividad2, propiedades a gran escala como Presión, principios que gobiernan las propiedades y el comportamiento de los sistemas químicos desde el punto de vista microscópico, QUÍMICA FÍSICA se puede dividir en Mecánica Estadística, QUÍMICA FÍSICA estudia principios que gobiernan las propiedades y el comportamiento de los sistemas químicos, microscópico usa concepto de molécula, QUÍMICA FÍSICA se puede dividir en Química Cuántica, principios que gobiernan las propiedades y el comportamiento de los sistemas químicos desde el punto de vista macroscópico, QUÍMICA FÍSICA se puede dividir en Termodinámica, propiedades a gran escala como Volumen, QUÍMICA FÍSICA se puede dividir en Cinética, propiedades a gran escala como Temperatura, macroscópico utiliza propiedades a gran escala