WARNING:
JavaScript is turned OFF. None of the links on this concept map will
work until it is reactivated.
If you need help turning JavaScript On, click here.
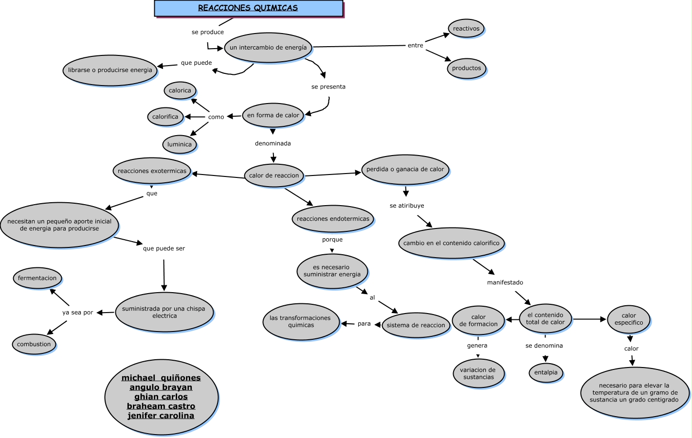
Este Cmap, tiene información relacionada con: reacciones quimicas, calor de formacion genera variacion de sustancias, el contenido total de calor ???? calor especifico, calor de reaccion ???? reacciones endotermicas, reacciones exotermicas que necesitan un pequeño aporte inicial de energia para producirse, necesitan un pequeño aporte inicial de energia para producirse que puede ser suministrada por una chispa electrica, en forma de calor denominada calor de reaccion, suministrada por una chispa electrica ya sea por fermentacion, en forma de calor como calorica, REACCIONES QUIMICAS se produce un intercambio de energía, reacciones endotermicas porque es necesario suministrar energia, el contenido total de calor ???? calor de formacion, un intercambio de energía entre productos, calor especifico calor necesario para elevar la temperatura de un gramo de sustancia un grado centigrado, un intercambio de energía entre reactivos, es necesario suministrar energia al sistema de reaccion, un intercambio de energía que puede librarse o producirse energia, en forma de calor como luminica, perdida o ganacia de calor se atiribuye cambio en el contenido calorifico, suministrada por una chispa electrica ya sea por combustion, un intercambio de energía se presenta en forma de calor