WARNING:
JavaScript is turned OFF. None of the links on this concept map will
work until it is reactivated.
If you need help turning JavaScript On, click here.
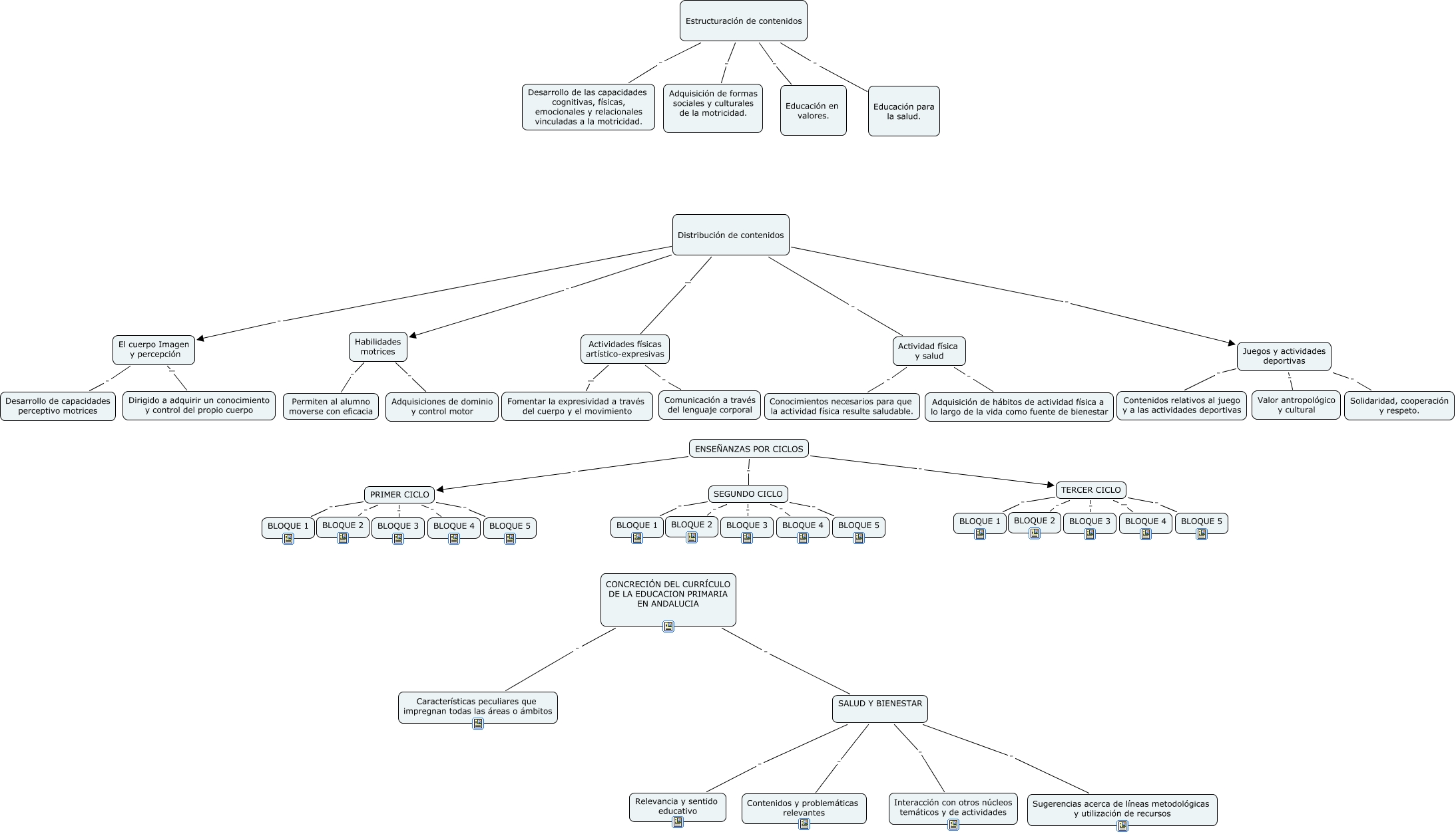
Este Cmap, tiene información relacionada con: Enseñanza, PRIMER CICLO . BLOQUE 3, SEGUNDO CICLO . BLOQUE 2, Estructuración de contenidos . Desarrollo de las capacidades cognitivas, físicas, emocionales y relacionales vinculadas a la motricidad., Actividades físicas artístico-expresivas .. Fomentar la expresividad a través del cuerpo y el movimiento, Distribución de contenidos . Juegos y actividades deportivas, SEGUNDO CICLO . BLOQUE 1, Habilidades motrices . Permiten al alumno moverse con eficacia, TERCER CICLO . BLOQUE 5, SEGUNDO CICLO . BLOQUE 4, TERCER CICLO . BLOQUE 3, TERCER CICLO . BLOQUE 2, Actividad física y salud . Conocimientos necesarios para que la actividad física resulte saludable., Estructuración de contenidos . Adquisición de formas sociales y culturales de la motricidad., TERCER CICLO .. BLOQUE 4, El cuerpo Imagen y percepción .. Dirigido a adquirir un conocimiento y control del propio cuerpo, Juegos y actividades deportivas . Valor antropológico y cultural, PRIMER CICLO . BLOQUE 2, Juegos y actividades deportivas . Solidaridad, cooperación y respeto., CONCRECIÓN DEL CURRÍCULO DE LA EDUCACION PRIMARIA EN ANDALUCIA . SALUD Y BIENESTAR, SEGUNDO CICLO . BLOQUE 3