WARNING:
JavaScript is turned OFF. None of the links on this concept map will
work until it is reactivated.
If you need help turning JavaScript On, click here.
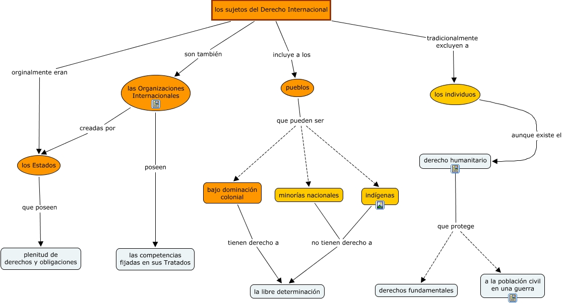
Este Cmap, tiene información relacionada con: Sujetos de DI, derecho humanitario que protege a la población civil en una guerra, indígenas no tienen derecho a la libre determinación, los individuos aunque existe el derecho humanitario, los sujetos del Derecho Internacional orginalmente eran los Estados, los sujetos del Derecho Internacional incluye a los pueblos, pueblos que pueden ser indígenas, pueblos que pueden ser minorías nacionales, las Organizaciones Internacionales poseen las competencias fijadas en sus Tratados, derecho humanitario que protege derechos fundamentales, minorías nacionales no tienen derecho a la libre determinación, los sujetos del Derecho Internacional tradicionalmente excluyen a los individuos, bajo dominación colonial tienen derecho a la libre determinación, los Estados que poseen plenitud de derechos y obligaciones, los sujetos del Derecho Internacional son también las Organizaciones Internacionales, pueblos que pueden ser bajo dominación colonial, las Organizaciones Internacionales creadas por los Estados