WARNING:
JavaScript is turned OFF. None of the links on this concept map will
work until it is reactivated.
If you need help turning JavaScript On, click here.
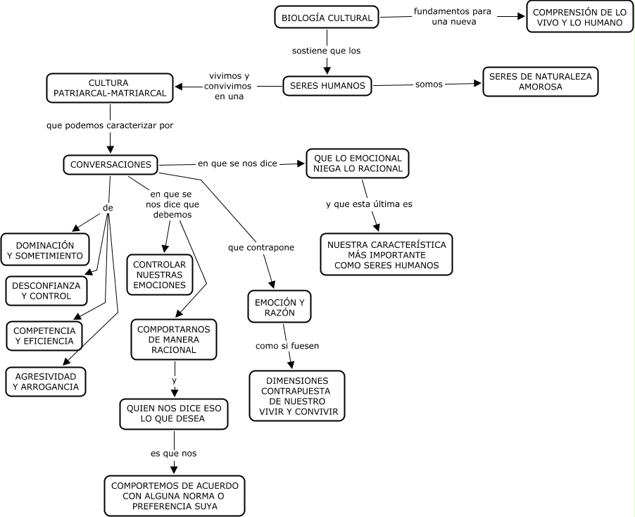
Este Cmap, tiene información relacionada con: Biología cultural3, BIOLOGÍA CULTURAL fundamentos para una nueva COMPRENSIÓN DE LO VIVO Y LO HUMANO, CONVERSACIONES que contrapone EMOCIÓN Y RAZÓN, CONVERSACIONES de DESCONFIANZA Y CONTROL, CONVERSACIONES de COMPETENCIA Y EFICIENCIA, EMOCIÓN Y RAZÓN como si fuesen DIMENSIONES CONTRAPUESTA DE NUESTRO VIVIR Y CONVIVIR, CONVERSACIONES en que se nos dice que debemos COMPORTARNOS DE MANERA RACIONAL, CONVERSACIONES en que se nos dice que debemos CONTROLAR NUESTRAS EMOCIONES, QUE LO EMOCIONAL NIEGA LO RACIONAL y que esta última es NUESTRA CARACTERÍSTICA MÁS IMPORTANTE COMO SERES HUMANOS, CULTURA PATRIARCAL-MATRIARCAL que podemos caracterizar por CONVERSACIONES, SERES HUMANOS vivimos y convivimos en una CULTURA PATRIARCAL-MATRIARCAL, SERES HUMANOS somos SERES DE NATURALEZA AMOROSA, CONVERSACIONES en que se nos dice QUE LO EMOCIONAL NIEGA LO RACIONAL, CONVERSACIONES de DOMINACIÓN Y SOMETIMIENTO, CONVERSACIONES de AGRESIVIDAD Y ARROGANCIA, BIOLOGÍA CULTURAL sostiene que los SERES HUMANOS, QUIEN NOS DICE ESO LO QUE DESEA es que nos COMPORTEMOS DE ACUERDO CON ALGUNA NORMA O PREFERENCIA SUYA, COMPORTARNOS DE MANERA RACIONAL y QUIEN NOS DICE ESO LO QUE DESEA