WARNING:
JavaScript is turned OFF. None of the links on this concept map will
work until it is reactivated.
If you need help turning JavaScript On, click here.
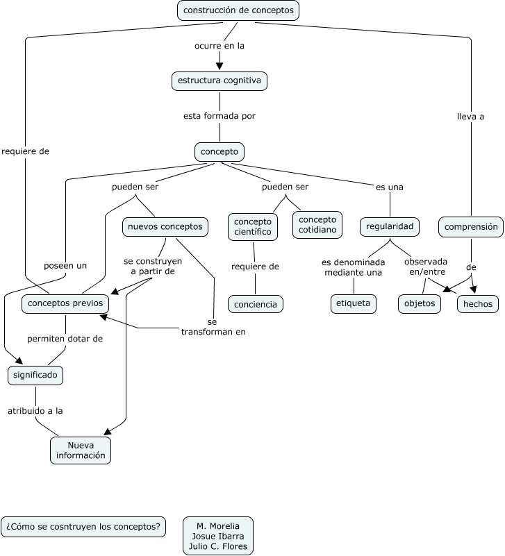
Este Cmap, tiene información relacionada con: Monica Morelia Construcción de Conceptos, regularidad observada en/entre hechos, concepto pueden ser concepto científico, regularidad es denominada mediante una etiqueta, estructura cognitiva esta formada por concepto, concepto poseen un significado, regularidad observada en/entre objetos, concepto pueden ser concepto cotidiano, nuevos conceptos se construyen a partir de conceptos previos, concepto es una regularidad, comprensión de hechos, nuevos conceptos se transforman en conceptos previos, comprensión de objetos, construcción de conceptos requiere de conceptos previos, concepto científico requiere de conciencia, construcción de conceptos lleva a comprensión, nuevos conceptos se construyen a partir de Nueva información, construcción de conceptos ocurre en la estructura cognitiva, significado atribuido a la Nueva información, concepto pueden ser conceptos previos, conceptos previos permiten dotar de significado