WARNING:
JavaScript is turned OFF. None of the links on this concept map will
work until it is reactivated.
If you need help turning JavaScript On, click here.
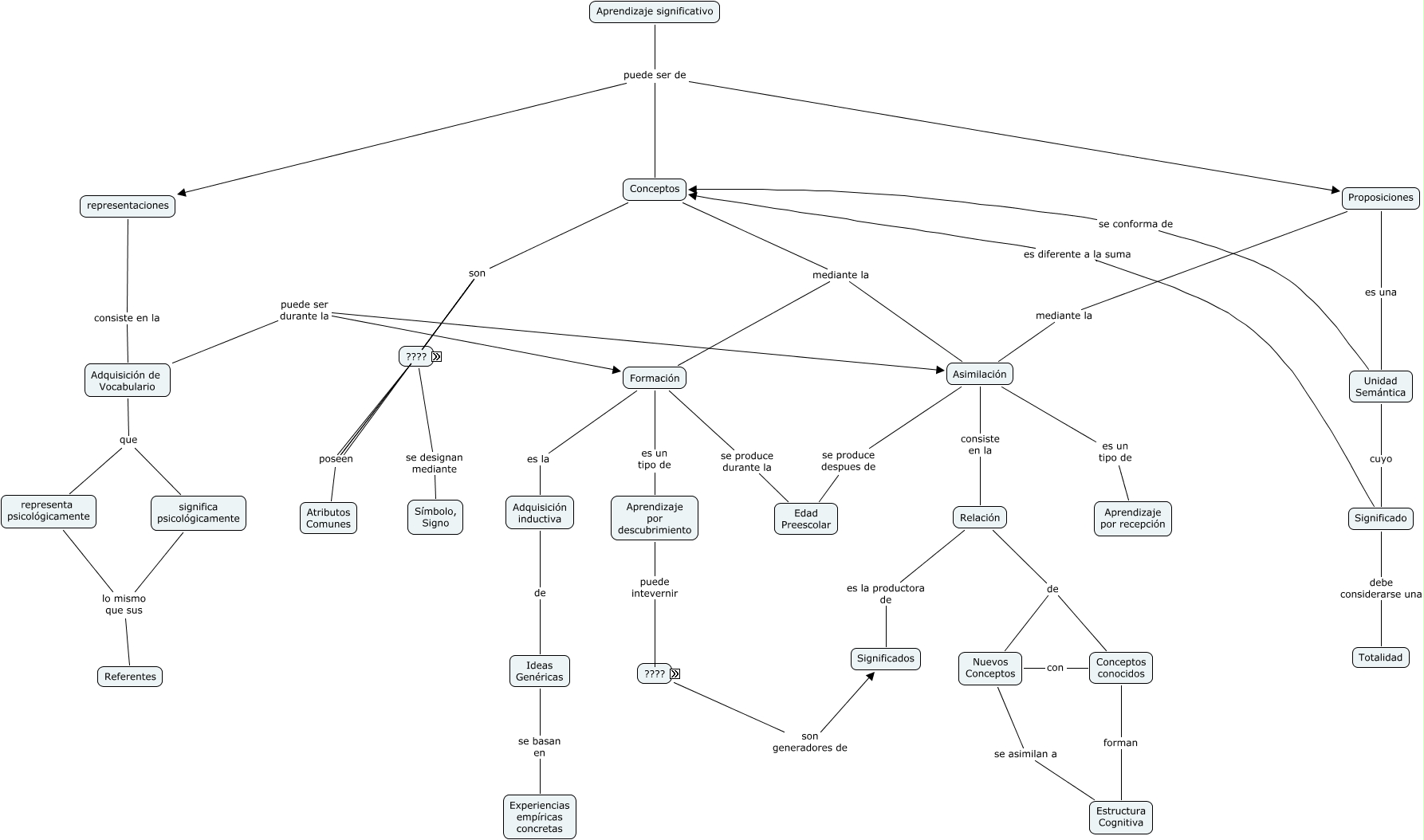
Este Cmap, tiene información relacionada con: Formacion de Conceptos (Ausubel), Formación es un tipo de Aprendizaje por descubrimiento, Significado debe considerarse una Totalidad, Proposiciones mediante la Asimilación, Aprendizaje por descubrimiento puede intevernir Diferenciación, Unidad Semántica se conforma de Conceptos, Adquisición de Vocabulario puede ser durante la Formación, Nuevos Conceptos se asimilan a Estructura Cognitiva, Conceptos son Eventos, Aprendizaje significativo puede ser de Proposiciones, Aprendizaje por descubrimiento puede intevernir Discriminación, Conceptos mediante la Asimilación, Adquisición inductiva de Ideas Genéricas, Propiedades poseen Atributos Comunes, Aprendizaje significativo puede ser de Conceptos, Conceptos son Situaciones, Conceptos son Objetos, Formación es la Adquisición inductiva, Ideas Genéricas se basan en Experiencias empíricas concretas, Asimilación es un tipo de Aprendizaje por recepción, Aprendizaje por descubrimiento puede intevernir Generación- comproación de hipótesis