WARNING:
JavaScript is turned OFF. None of the links on this concept map will
work until it is reactivated.
If you need help turning JavaScript On, click here.
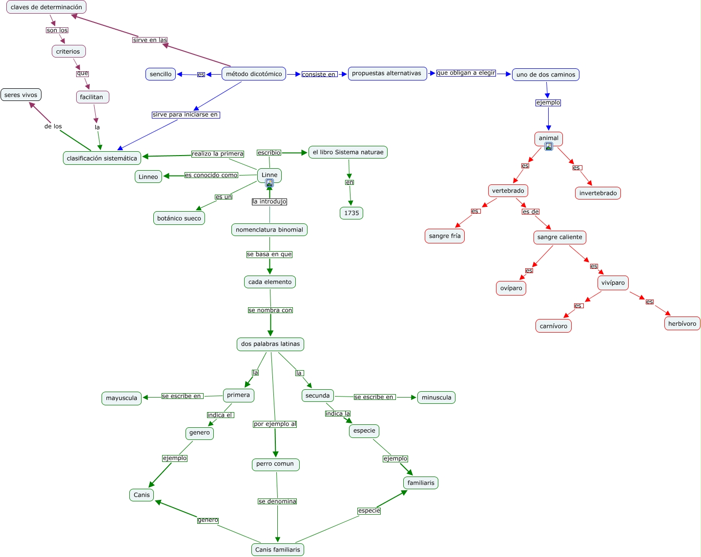
Este Cmap, tiene información relacionada con: linneo def, vivíparo es carnívoro, Linne escribio el libro Sistema naturae, el libro Sistema naturae en 1735, Canis familiaris genero Canis, cada elemento se nombra con dos palabras latinas, secunda indica la especie, genero ejemplo Canis, propuestas alternativas que obligan a elegir uno de dos caminos, sangre caliente es ovíparo, Linne es un botánico sueco, secunda se escribe en minuscula, dos palabras latinas por ejemplo al perro comun, método dicotómico sirve en las claves de determinación, método dicotómico consiste en propuestas alternativas, perro comun se denomina Canis familiaris, Linne es conocido como Linneo, criterios que facilitan, animal es invertebrado, vertebrado es sangre fría, método dicotómico sirve para iniciarse en clasificación sistemática