WARNING:
JavaScript is turned OFF. None of the links on this concept map will
work until it is reactivated.
If you need help turning JavaScript On, click here.
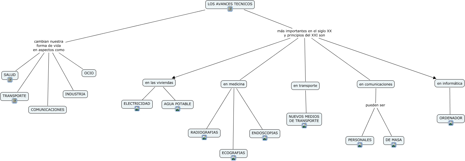
Este Cmap, tiene información relacionada con: Los avances tecnicos, en medicina ???? ECOGRAFIAS, LOS AVANCES TECNICOS cambian nuestra forma de vida en aspectos como TRANSPORTE, en comunicaciones pueden ser PERSONALES, LOS AVANCES TECNICOS cambian nuestra forma de vida en aspectos como COMUNICACIONES, LOS AVANCES TECNICOS más importantes en el siglo XX y principios del XXI son en las viviendas, en las viviendas ???? AGUA POTABLE, en medicina ???? ENDOSCOPIAS, LOS AVANCES TECNICOS cambian nuestra forma de vida en aspectos como OCIO, LOS AVANCES TECNICOS más importantes en el siglo XX y principios del XXI son en transporte, en las viviendas ???? ELECTRICIDAD, LOS AVANCES TECNICOS más importantes en el siglo XX y principios del XXI son en informática, LOS AVANCES TECNICOS más importantes en el siglo XX y principios del XXI son en medicina, LOS AVANCES TECNICOS cambian nuestra forma de vida en aspectos como INDUSTRIA, en comunicaciones pueden ser DE MASA, en informática ORDENADOR, en transporte NUEVOS MEDIOS DE TRANSPORTE, LOS AVANCES TECNICOS más importantes en el siglo XX y principios del XXI son en comunicaciones, en medicina ???? RADIOGRAFIAS, LOS AVANCES TECNICOS cambian nuestra forma de vida en aspectos como SALUD