WARNING:
JavaScript is turned OFF. None of the links on this concept map will
work until it is reactivated.
If you need help turning JavaScript On, click here.
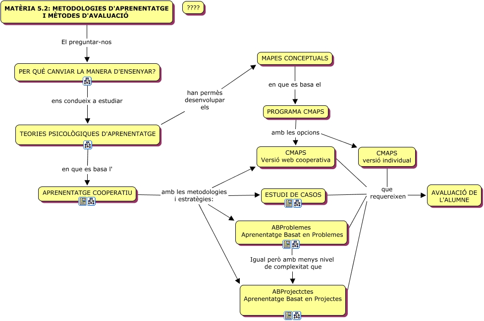
Este Cmap, tiene información relacionada con: CMAPS_materia 5_2_grupo9, APRENENTATGE COOPERATIU amb les metodologies i estratègies: ABProblemes Aprenentatge Basat en Problemes, TEORIES PSICOLÒGIQUES D'APRENENTATGE en que es basa l' APRENENTATGE COOPERATIU, APRENENTATGE COOPERATIU amb les metodologies i estratègies: CMAPS Versió web cooperativa, CMAPS versió individual que requereixen AVALUACIÓ DE L'ALUMNE, ESTUDI DE CASOS que requereixen AVALUACIÓ DE L'ALUMNE, MATÈRIA 5.2: METODOLOGIES D'APRENENTATGE I MÈTODES D'AVALUACIÓ El preguntar-nos PER QUÈ CANVIAR LA MANERA D'ENSENYAR?, APRENENTATGE COOPERATIU amb les metodologies i estratègies: ESTUDI DE CASOS, ABProjectctes Aprenentatge Basat en Projectes que requereixen AVALUACIÓ DE L'ALUMNE, ABProblemes Aprenentatge Basat en Problemes que requereixen AVALUACIÓ DE L'ALUMNE, PER QUÈ CANVIAR LA MANERA D'ENSENYAR? ens condueix a estudiar TEORIES PSICOLÒGIQUES D'APRENENTATGE, MAPES CONCEPTUALS en que es basa el PROGRAMA CMAPS, APRENENTATGE COOPERATIU amb les metodologies i estratègies: ABProjectctes Aprenentatge Basat en Projectes, TEORIES PSICOLÒGIQUES D'APRENENTATGE han permès desenvolupar els MAPES CONCEPTUALS, PROGRAMA CMAPS amb les opcions CMAPS versió individual, ABProblemes Aprenentatge Basat en Problemes Igual però amb menys nivel de complexitat que ABProjectctes Aprenentatge Basat en Projectes, PROGRAMA CMAPS amb les opcions CMAPS Versió web cooperativa, CMAPS Versió web cooperativa que requereixen AVALUACIÓ DE L'ALUMNE