WARNING:
JavaScript is turned OFF. None of the links on this concept map will
work until it is reactivated.
If you need help turning JavaScript On, click here.
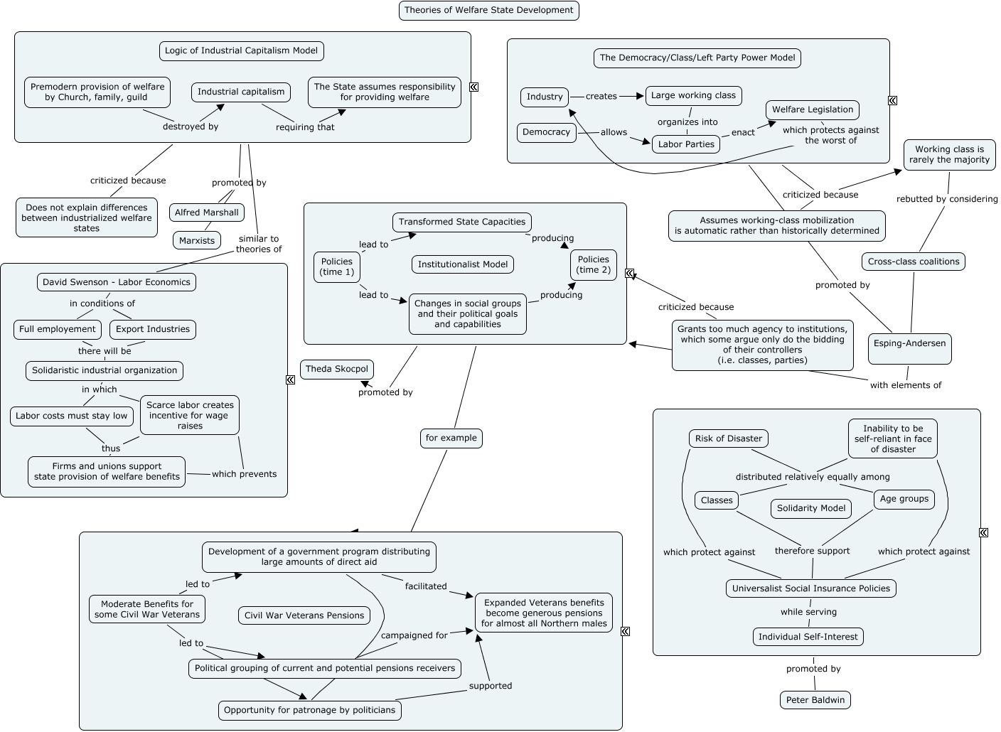
This Concept Map, created with IHMC CmapTools, has information related to: Theories of Welfare State Development, Political grouping of current and potential pensions receivers campaigned for Expanded Veterans benefits become generous pensions for almost all Northern males, Solidaristic industrial organization in which Scarce labor creates incentive for wage raises, Working class is rarely the majority rebutted by considering Cross-class coalitions, Industrial capitalism requiring that The State assumes responsibility for providing welfare, ???? promoted by Alfred Marshall, Esping-Andersen Cross-class coalitions, ???? criticized because Does not explain differences between industrialized welfare states, Universalist Social Insurance Policies while serving Individual Self-Interest, Moderate Benefits for some Civil War Veterans led to Opportunity for patronage by politicians, Development of a government program distributing large amounts of direct aid Opportunity for patronage by politicians, Solidaristic industrial organization in which Labor costs must stay low, David Swenson - Labor Economics in conditions of Full employement, Premodern provision of welfare by Church, family, guild destroyed by Industrial capitalism, ???? promoted by Theda Skocpol, Development of a government program distributing large amounts of direct aid facilitated Expanded Veterans benefits become generous pensions for almost all Northern males, Industry creates Large working class, ???? ???? for example, ???? similar to theories of David Swenson - Labor Economics, Democracy allows Labor Parties, Risk of Disaster distributed relatively equally among Age groups