WARNING:
JavaScript is turned OFF. None of the links on this concept map will
work until it is reactivated.
If you need help turning JavaScript On, click here.
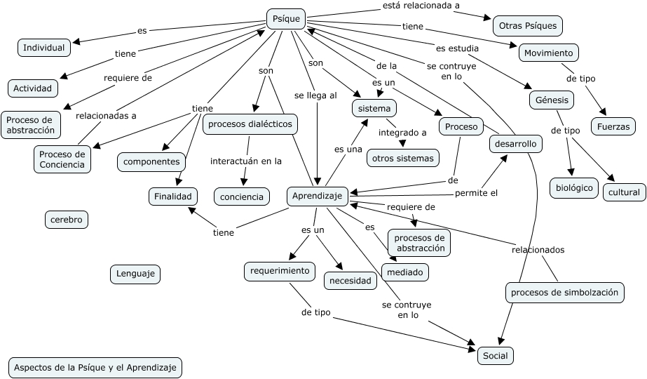
Este Cmap, tiene información relacionada con: Mapa Colectivo Psique y Aprendizaje, Génesis de tipo biológico, Psíque tiene componentes, procesos de simbolzación relacionados Aprendizaje, Psíque tiene Finalidad, Aprendizaje requiere de procesos de abstracción, Psíque se contruye en lo Social, procesos dialécticos interactuán en la conciencia, Psíque requiere de Proceso de abstracción, Movimiento de tipo Fuerzas, Proceso de Aprendizaje, Psíque son sistema, Psíque está relacionada a Otras Psíques, sistema integrado a otros sistemas, Psíque tiene Actividad, Psíque son procesos dialécticos, requerimiento de tipo Social, Aprendizaje es un requerimiento, Psíque es un Proceso, desarrollo de la Psíque, Aprendizaje permite el desarrollo