Warning:
JavaScript is turned OFF. None of the links on this page will work until it is reactivated.
If you need help turning JavaScript On, click here.
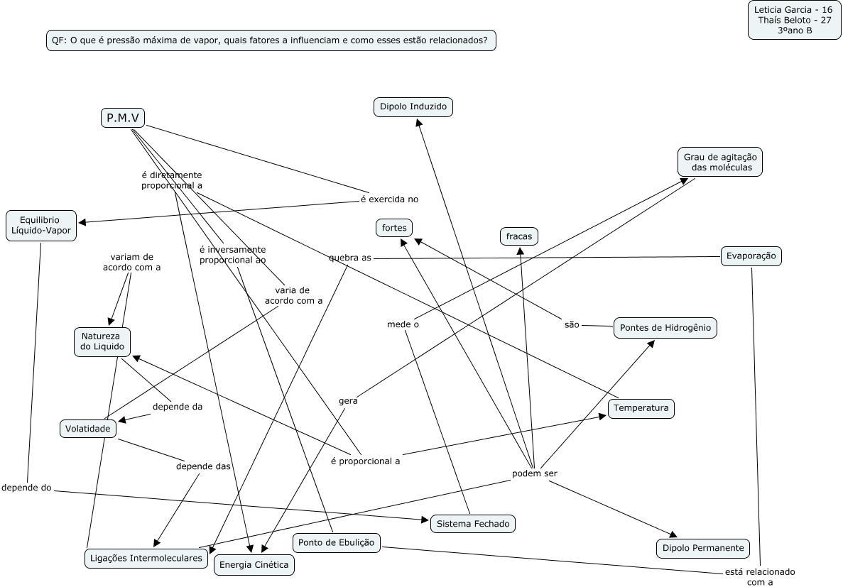
Esse mapa conceitual, produzido no IHMC CmapTools, tem a informação relacionada a: PMV Leticia e Thais 3B, P.M.V é exercida no Equilibrio Líquido-Vapor, Temperatura é diretamente proporcional a Energia Cinética, Evaporação quebra as Ligações Intermoleculares, Ligações Intermoleculares podem ser Pontes de Hidrogênio, Ponto de Ebulição está relacionado com a Evaporação, P.M.V varia de acordo com a Volatidade, Pontes de Hidrogênio são fortes, Grau de agitação das moléculas gera Energia Cinética, Sistema Fechado mede o Grau de agitação das moléculas, Ligações Intermoleculares podem ser Dipolo Induzido, Ligações Intermoleculares podem ser fracas, Equilibrio Líquido-Vapor depende do Sistema Fechado, P.M.V é proporcional a Temperatura, Ligações Intermoleculares podem ser fortes, P.M.V é inversamente proporcional ao Ponto de Ebulição, Volatidade depende das Ligações Intermoleculares, Natureza do Liquido depende da Volatidade, Ligações Intermoleculares podem ser Dipolo Permanente, P.M.V é proporcional a Natureza do Liquido