WARNING:
JavaScript is turned OFF. None of the links on this concept map will
work until it is reactivated.
If you need help turning JavaScript On, click here.
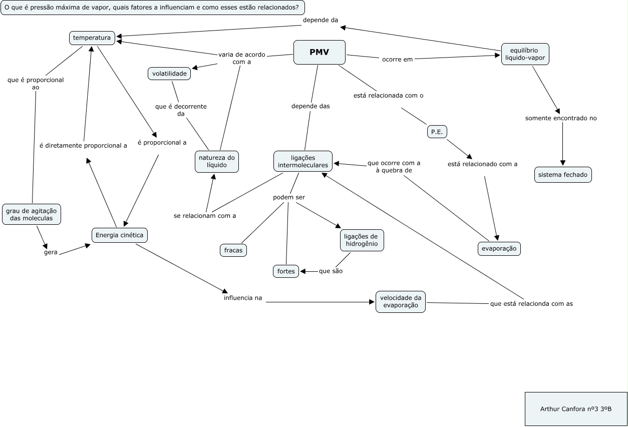
Esse mapa conceitual, produzido no IHMC CmapTools, tem a informação relacionada a: pmv arthur, volatilidade que é decorrente da natureza do líquido, PMV ocorre em equilíbrio liquido-vapor, temperatura que é proporcional ao grau de agitação das moleculas, Energia cinética influencia na velocidade da evaporação, velocidade da evaporação que está relacionda com as ligações intermoleculares, grau de agitação das moleculas gera Energia cinética, equilíbrio liquido-vapor somente encontrado no sistema fechado, Energia cinética é diretamente proporcional a temperatura, ligações intermoleculares podem ser fortes, ligações de hidrogênio que são fortes, ligações intermoleculares podem ser fracas, equilíbrio liquido-vapor depende da temperatura, PMV varia de acordo com a natureza do líquido, PMV varia de acordo com a volatilidade, ligações intermoleculares se relacionam com a natureza do líquido, temperatura é proporcional a Energia cinética, P.E. está relacionado com a evaporação, ligações intermoleculares podem ser ligações de hidrogênio, evaporação que ocorre com a à quebra de ligações intermoleculares, PMV está relacionada com o P.E.