WARNING:
JavaScript is turned OFF. None of the links on this concept map will
work until it is reactivated.
If you need help turning JavaScript On, click here.
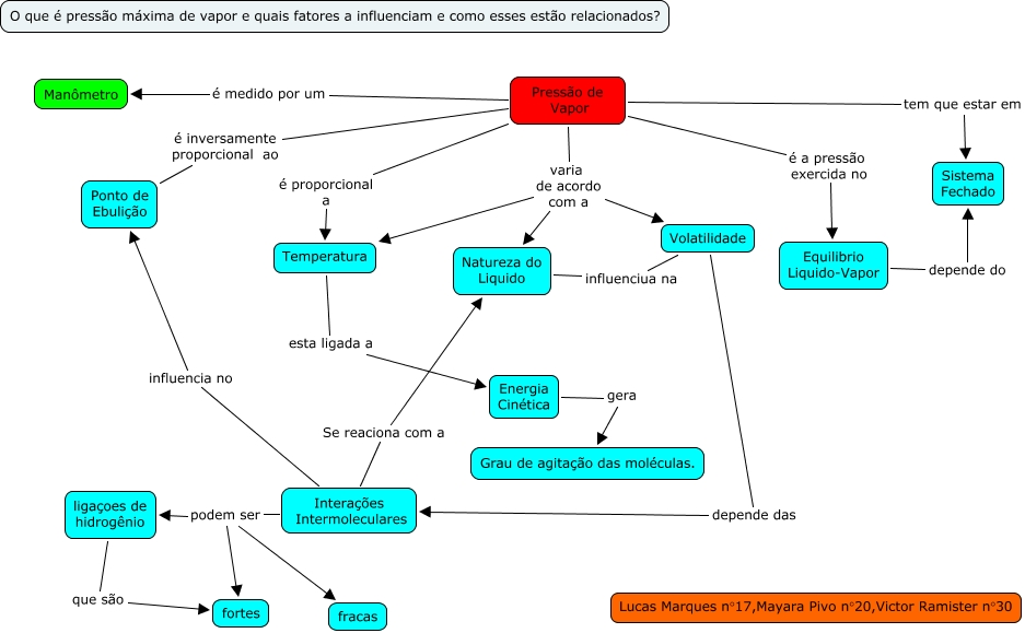
Esse mapa conceitual, produzido no IHMC CmapTools, tem a informação relacionada a: MAPA DA PIVO, Pressão de Vapor é a pressão exercida no Equilibrio Liquido-Vapor, Equilibrio Liquido-Vapor depende do Sistema Fechado, Natureza do Liquido influenciua na Volatilidade, Energia Cinética gera Grau de agitação das moléculas., Pressão de Vapor varia de acordo com a Temperatura, Pressão de Vapor é inversamente proporcional ao Ponto de Ebulição, Interações Intermoleculares influencia no Ponto de Ebulição, ligaçoes de hidrogênio que são fortes, Temperatura esta ligada a Energia Cinética, Volatilidade depende das Interações Intermoleculares, Interações Intermoleculares podem ser ligaçoes de hidrogênio, Pressão de Vapor tem que estar em Sistema Fechado, Interações Intermoleculares Se reaciona com a Natureza do Liquido, Interações Intermoleculares podem ser fracas, Pressão de Vapor é proporcional a Temperatura, Pressão de Vapor é medido por um Manômetro, Pressão de Vapor varia de acordo com a Volatilidade, Pressão de Vapor varia de acordo com a Natureza do Liquido, Interações Intermoleculares podem ser fortes