WARNING:
JavaScript is turned OFF. None of the links on this concept map will
work until it is reactivated.
If you need help turning JavaScript On, click here.
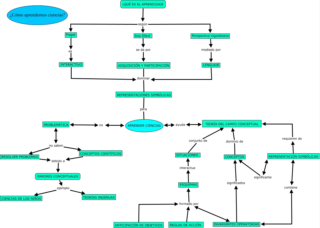
Este Cmap, tiene información relacionada con: APRENDER CIENCIAS, CONCEPTOS CIENTÍFICOS debido a ERRORES CONCEPTUALES, REPRESENTACIONES SIMBÓLICAS para APRENDER CIENCIAS, ERRORES CONCEPTUALES ejemplo TEORÍAS INGENUAS, Ana Sfard se da por ADQUISICIÓN Y PARTICIPACIÓN, ERRORES CONCEPTUALES ejemplo CIENCIAS DE LOS NIÑOS, REGLAS DE ACCIÓN formado por ESQUEMAS, PROBLEMÁTICA no saben RESOLVER PROBLEMAS, CONCEPTOS dominio de TEORÍA DEL CAMPO CONCEPTUAL, RESOLVER PROBLEMAS debido a ERRORES CONCEPTUALES, INTERACTIVO dominar REPRESENTACIONES SIMBÓLICAS, Perspectiva Vigotskiana mediado por LENGUAJE, INVARIANTES OPERATORIAS formado por ESQUEMAS, ESQUEMAS interactua SITUACIONES, Piaget es INTERACTIVO, ¿QUÉ ES EL APRENDIZAJE según Piaget, ¿QUÉ ES EL APRENDIZAJE según Perspectiva Vigotskiana, TEORÍA DEL CAMPO CONCEPTUAL ayuda APRENDER CIENCIAS, ANTICIPACIÓN DE OBJETIVOS formado por ESQUEMAS, REPRESENTACIÓN SIMBÓLICAS significante CONCEPTOS, ADQUISICIÓN Y PARTICIPACIÓN dominar REPRESENTACIONES SIMBÓLICAS