WARNING:
JavaScript is turned OFF. None of the links on this concept map will
work until it is reactivated.
If you need help turning JavaScript On, click here.
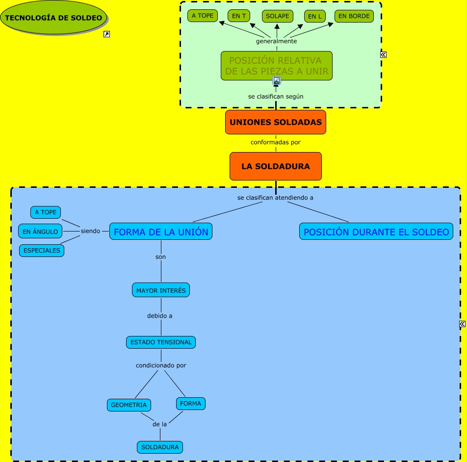
Este Cmap, tiene información relacionada con: UNIONES SOLDADAS, GEOMETRIA de la SOLDADURA, FORMA DE LA UNIÓN son MAYOR INTERÉS, POSICIÓN RELATIVA DE LAS PIEZAS A UNIR generalmente A TOPE, ESTADO TENSIONAL condicionado por GEOMETRIA, FORMA de la SOLDADURA, LA SOLDADURA se clasifican atendiendo a POSICIÓN DURANTE EL SOLDEO, MAYOR INTERÉS debido a ESTADO TENSIONAL, UNIONES SOLDADAS se clasifican según POSICIÓN RELATIVA DE LAS PIEZAS A UNIR, POSICIÓN RELATIVA DE LAS PIEZAS A UNIR generalmente EN L, FORMA DE LA UNIÓN siendo ESPECIALES, POSICIÓN RELATIVA DE LAS PIEZAS A UNIR generalmente SOLAPE, POSICIÓN RELATIVA DE LAS PIEZAS A UNIR generalmente EN BORDE, POSICIÓN RELATIVA DE LAS PIEZAS A UNIR generalmente EN T, FORMA DE LA UNIÓN siendo EN ÁNGULO, ESTADO TENSIONAL condicionado por FORMA, FORMA DE LA UNIÓN siendo A TOPE, LA SOLDADURA se clasifican atendiendo a FORMA DE LA UNIÓN, UNIONES SOLDADAS conformadas por LA SOLDADURA