WARNING:
JavaScript is turned OFF. None of the links on this concept map will
work until it is reactivated.
If you need help turning JavaScript On, click here.
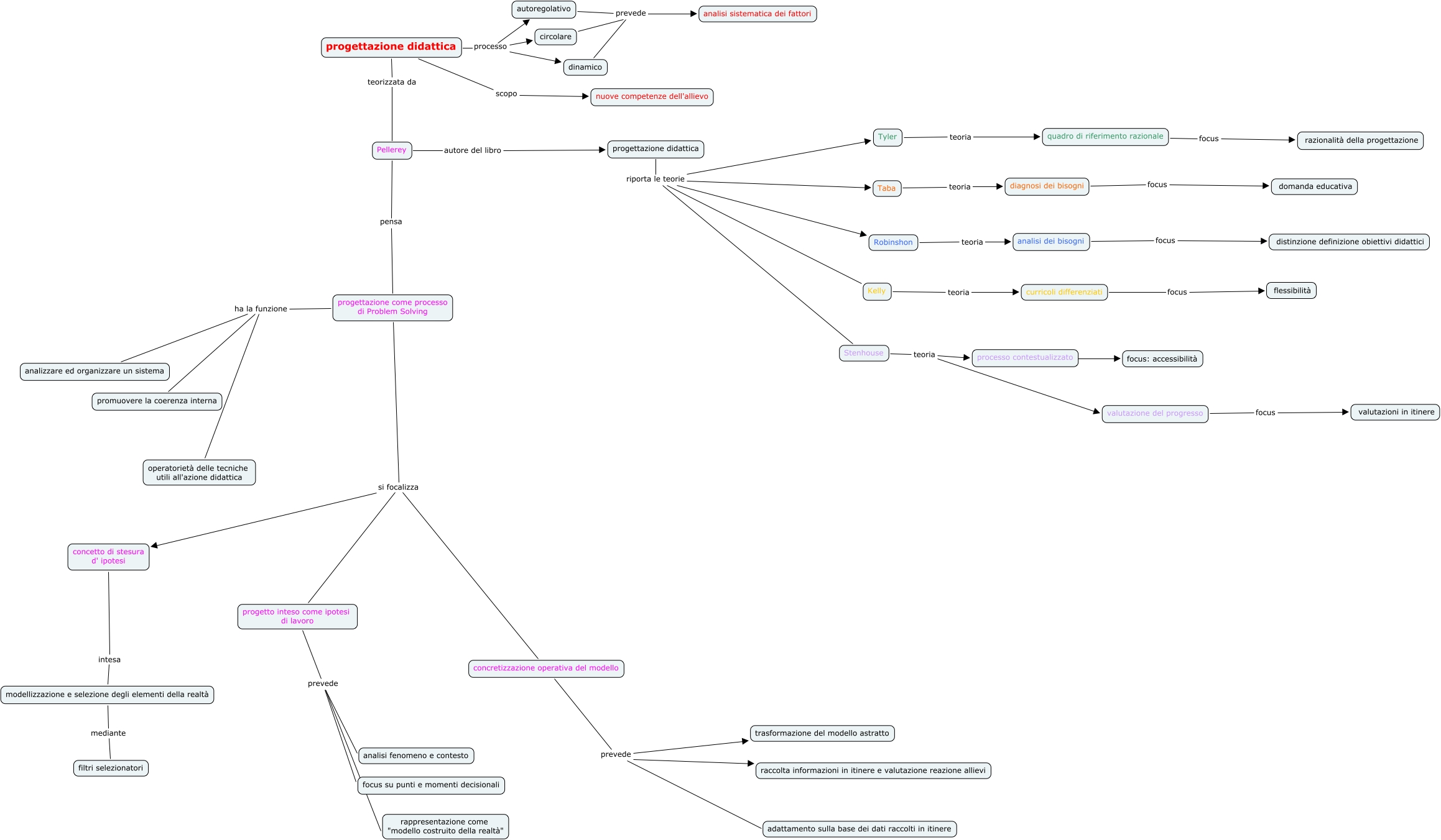
Questa Cmap, creata con IHMC CmapTools, contiene informazioni relative a: progettazione didattica, autoregolativo prevede analisi sistematica dei fattori, concetto di stesura d' ipotesi intesa modellizzazione e selezione degli elementi della realtà, concretizzazione operativa del modello prevede adattamento sulla base dei dati raccolti in itinere, Taba teoria diagnosi dei bisogni, concretizzazione operativa del modello prevede trasformazione del modello astratto, Pellerey autore del libro progettazione didattica, progetto inteso come ipotesi di lavoro prevede rappresentazione come "modello costruito della realtà", analisi dei bisogni focus distinzione definizione obiettivi didattici, progetto inteso come ipotesi di lavoro prevede focus su punti e momenti decisionali, progettazione didattica processo circolare, curricoli differenziati focus flessibilità, progettazione didattica riporta le teorie Robinshon, quadro di riferimento razionale focus razionalità della progettazione, processo contestualizzato ???? focus: accessibilità, progettazione come processo di Problem Solving si focalizza concetto di stesura d' ipotesi, Tyler teoria quadro di riferimento razionale, valutazione del progresso focus valutazioni in itinere, progettazione didattica processo dinamico, progettazione didattica riporta le teorie Stenhouse, progettazione come processo di Problem Solving si focalizza concretizzazione operativa del modello