WARNING:
JavaScript is turned OFF. None of the links on this concept map will
work until it is reactivated.
If you need help turning JavaScript On, click here.
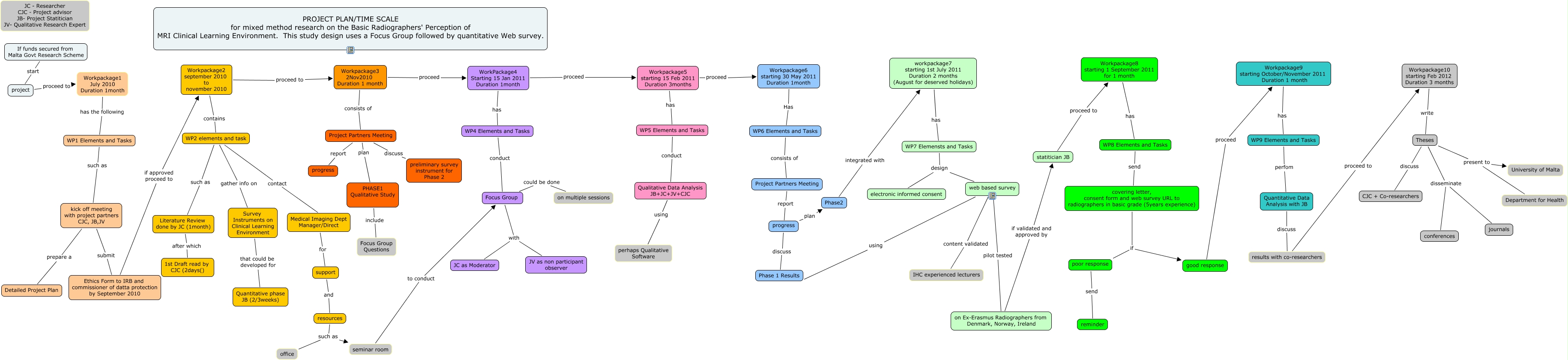
This Concept Map, created with IHMC CmapTools, has information related to: Research Challenge, Workpackage2 september 2010 to november 2010 proceed to Workpackage3 2Nov2010 Duration 1 month, statitician JB proceed to Workpackage8 starting 1 September 2011 for 1 month, Workpackage3 2Nov2010 Duration 1 month proceed WorkPackage4 Starting 15 Jan 2011 Duration 1month, Theses present to Department for Health, Quantitative Data Analysis with JB discuss results with co-researchers, seminar room to conduct Focus Group, Workpackage3 2Nov2010 Duration 1 month consists of Project Partners Meeting, Project Partners Meeting report progress, progress discuss Phase 1 Results, project proceed to Workpackage1 July 2010 Duration 1month, poor response send reminder, WP6 Elements and Tasks consists of Project Partners Meeting, PHASE1 Qualitative Study include Focus Group Questions, progress plan Phase2, on Ex-Erasmus Radiographers from Denmark, Norway, Ireland if validated and approved by statitician JB, Workpackage10 starting Feb 2012 Duration 3 months write Theses, WP5 Elements and Tasks conduct Qualitative Data Analysis JB+JC+JV+CJC, Medical Imaging Dept Manager/Direct for support, covering letter, consent form and web survey URL to radiographers in basic grade (5years experience) if good response, WP7 Elemensts and Tasks design electronic informed consent