WARNING:
JavaScript is turned OFF. None of the links on this concept map will
work until it is reactivated.
If you need help turning JavaScript On, click here.
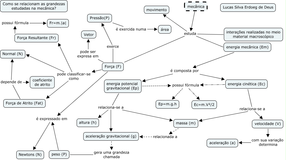
Esse mapa conceitual, produzido no IHMC CmapTools, tem a informação relacionada a: Mapa de Física (Trabalho Trimestral), Força (F) pode classificar-se como Força Resultante (Fr), peso (P) é expressado em Newtons (N), Força (F) pode classificar-se como Normal (N), Pressão(P) é exercida numa área, Força (F) é expressado em Newtons (N), Força de Atrito (Fat) depende de Normal (N), mecânica estuda interações realizadas no meio material macroscópico, energia potencial gravitacional (Ep) relaciona-se a aceleração gravitacional (g), Força (F) pode ser expresa em Vetor, energia potencial gravitacional (Ep) possui fórmula Ep=m.g.h, energia cinética (Ec) relaciona-se a velocidade (V), aceleração gravitacional (g) gera uma grandeza chamada peso (P), energia cinética (Ec) relaciona-se a massa (m), energia potencial gravitacional (Ep) possui fórmula Ec=m.V²/2, massa (m) relacionada a aceleração gravitacional (g), energia potencial gravitacional (Ep) relaciona-se a massa (m), mecânica estuda Força (F), energia cinética (Ec) possui fórmula Ec=m.V²/2, Força (F) exerce Pressão(P), Força (F) pode classificar-se como Força de Atrito (Fat)