WARNING:
JavaScript is turned OFF. None of the links on this concept map will
work until it is reactivated.
If you need help turning JavaScript On, click here.
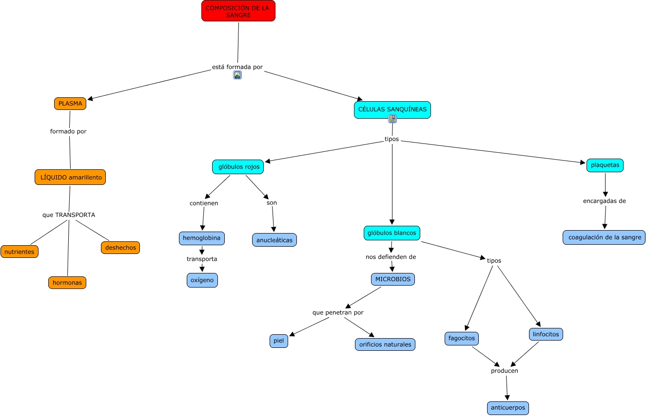
Este Cmap, tiene información relacionada con: ejercicio 2 ICE MJ, hemoglobina transporta oxígeno, MICROBIOS que penetran por piel, plaquetas encargadas de coagulación de la sangre, COMPOSICIÓN DE LA SANGRE está formada por CÉLULAS SANQUÍNEAS, LÍQUIDO amarillento que TRANSPORTA hormonas, PLASMA formado por LÍQUIDO amarillento, CÉLULAS SANQUÍNEAS tipos glóbulos rojos, fagocitos producen anticuerpos, glóbulos blancos nos defienden de MICROBIOS, CÉLULAS SANQUÍNEAS tipos glóbulos blancos, glóbulos rojos contienen hemoglobina, LÍQUIDO amarillento que TRANSPORTA nutrientes, MICROBIOS que penetran por orificios naturales, glóbulos rojos son anucleáticas, glóbulos blancos tipos linfocitos, glóbulos blancos tipos fagocitos, LÍQUIDO amarillento que TRANSPORTA deshechos, CÉLULAS SANQUÍNEAS tipos plaquetas, linfocitos producen anticuerpos, COMPOSICIÓN DE LA SANGRE está formada por PLASMA