WARNING:
JavaScript is turned OFF. None of the links on this concept map will
work until it is reactivated.
If you need help turning JavaScript On, click here.
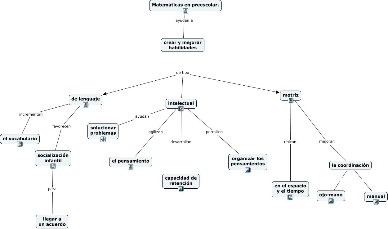
Este Cmap, tiene información relacionada con: matemáticas preescolar.cmap, Matemáticas en preescolar. ayudan a crear y mejorar habilidades, la coordinación ojo-mano, socialización infantil para llegar a un acuerdo, intelectual permiten organizar los pensamientos, intelectual desarrollan capacidad de retención, la coordinación manual, crear y mejorar habilidades de tipo intelectual, intelectual agilizan el pensamiento, de lenguaje incrementan el vocabulario, motríz mejoran la coordinación, motríz ubican en el espacio y el tiempo, crear y mejorar habilidades de tipo de lenguaje, de lenguaje favorecen socialización infantil, crear y mejorar habilidades de tipo motríz, intelectual ayudan solucionar problemas