WARNING:
JavaScript is turned OFF. None of the links on this concept map will
work until it is reactivated.
If you need help turning JavaScript On, click here.
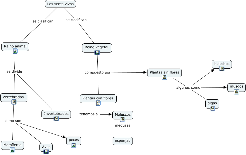
Este Cmap, tiene información relacionada con: Reino animal, Nelly, Vertebrados como son Aves, Reino vegetal compuesto por Plantas sin flores, Plantas sin flores algunas como musgos, Vertebrados como son Mamíferos, Plantas sin flores algunas como algas, Moluscos medusas esponjas, Reino animal se divide Vertebrados, Reino vegetal compuesto por Plantas con flores, Los seres vivos se clasifican Reino animal, Reino animal se divide Invertebrados, Los seres vivos se clasifican Reino vegetal, Invertebrados tenemos a Moluscos, Plantas sin flores algunas como helechos, Vertebrados como son peces