Warning:
JavaScript is turned OFF. None of the links on this page will work until it is reactivated.
If you need help turning JavaScript On, click here.
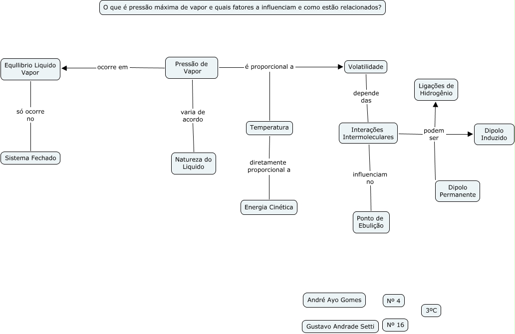
Esse mapa conceitual, produzido no IHMC CmapTools, tem a informação relacionada a: André e Gustavo 3ºC, Pressão de Vapor é proporcional a Volatilidade, Pressão de Vapor ocorre em Equllibrio Liquido Vapor, Equllibrio Liquido Vapor só ocorre no Sistema Fechado, Interações Intermoleculares podem ser Dipolo Permanente, Interações Intermoleculares influenciam no Ponto de Ebulição, Volatilidade depende das Interações Intermoleculares, Interações Intermoleculares podem ser Ligações de Hidrogênio, Temperatura diretamente proporcional a Energia Cinética, Pressão de Vapor é proporcional a Temperatura, Pressão de Vapor varia de acordo Natureza do Liquido, Interações Intermoleculares podem ser Dipolo Induzido