WARNING:
JavaScript is turned OFF. None of the links on this concept map will
work until it is reactivated.
If you need help turning JavaScript On, click here.
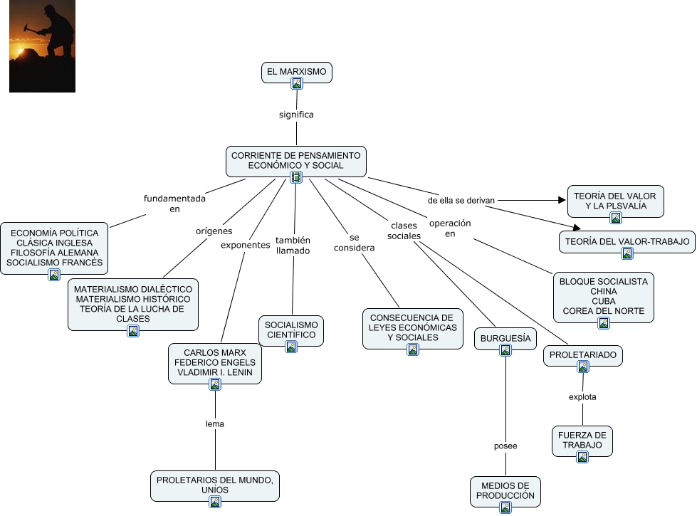
Este Cmap, tiene información relacionada con: EL MARXISMO, LETY GONZÁLEZ, CORRIENTE DE PENSAMIENTO ECONÓMICO Y SOCIAL se considera CONSECUENCIA DE LEYES ECONÓMICAS Y SOCIALES, PROLETARIADO explota FUERZA DE TRABAJO, CORRIENTE DE PENSAMIENTO ECONÓMICO Y SOCIAL de ella se derivan TEORÍA DEL VALOR-TRABAJO, CORRIENTE DE PENSAMIENTO ECONÓMICO Y SOCIAL exponentes CARLOS MARX FEDERICO ENGELS VLADIMIR I. LENIN, CORRIENTE DE PENSAMIENTO ECONÓMICO Y SOCIAL clases sociales BURGUESÍA, CORRIENTE DE PENSAMIENTO ECONÓMICO Y SOCIAL también llamado SOCIALISMO CIENTÍFICO, CARLOS MARX FEDERICO ENGELS VLADIMIR I. LENIN lema PROLETARIOS DEL MUNDO, UNÍOS, EL MARXISMO significa CORRIENTE DE PENSAMIENTO ECONÓMICO Y SOCIAL, BURGUESÍA posee MEDIOS DE PRODUCCIÓN, CORRIENTE DE PENSAMIENTO ECONÓMICO Y SOCIAL clases sociales PROLETARIADO, CORRIENTE DE PENSAMIENTO ECONÓMICO Y SOCIAL orígenes MATERIALISMO DIALÉCTICO MATERIALISMO HISTÓRICO TEORÍA DE LA LUCHA DE CLASES, CORRIENTE DE PENSAMIENTO ECONÓMICO Y SOCIAL de ella se derivan TEORÍA DEL VALOR Y LA PLSVALÍA, CORRIENTE DE PENSAMIENTO ECONÓMICO Y SOCIAL operación en BLOQUE SOCIALISTA CHINA CUBA COREA DEL NORTE, CORRIENTE DE PENSAMIENTO ECONÓMICO Y SOCIAL fundamentada en ECONOMÍA POLÍTICA CLÁSICA INGLESA FILOSOFÍA ALEMANA SOCIALISMO FRANCÉS