WARNING:
JavaScript is turned OFF. None of the links on this concept map will
work until it is reactivated.
If you need help turning JavaScript On, click here.
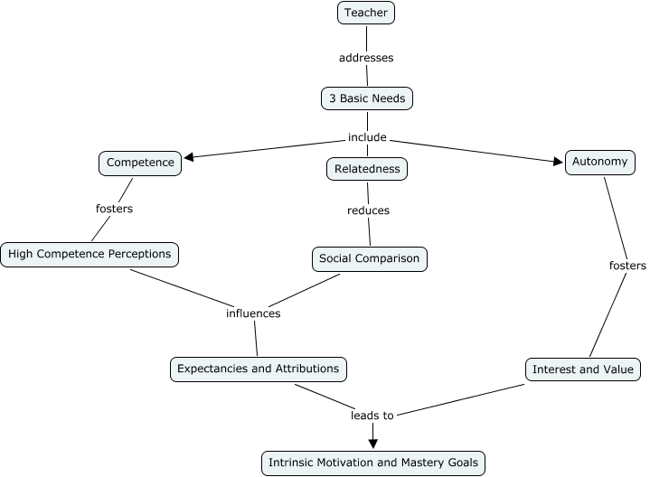
This Concept Map, created with IHMC CmapTools, has information related to: Motivation in the Classroom - Group B, Social Comparison influences Expectancies and Attributions, Interest and Value leads to Intrinsic Motivation and Mastery Goals, Teacher addresses 3 Basic Needs, 3 Basic Needs include Autonomy, 3 Basic Needs include Relatedness, Expectancies and Attributions leads to Intrinsic Motivation and Mastery Goals, High Competence Perceptions influences Expectancies and Attributions, Autonomy fosters Interest and Value, Relatedness reduces Social Comparison, Competence fosters High Competence Perceptions, 3 Basic Needs include Competence