WARNING:
JavaScript is turned OFF. None of the links on this concept map will
work until it is reactivated.
If you need help turning JavaScript On, click here.
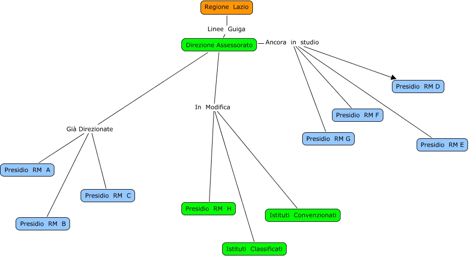
Questa Cmap, creata con IHMC CmapTools, contiene informazioni relative a: industria, Direzione Assessorato Già Direzionate Presidio RM A, Direzione Assessorato Ancora in studio Presidio RM E, Regione Lazio Linee Guiga Direzione Assessorato, Direzione Assessorato Ancora in studio Presidio RM G, Direzione Assessorato Ancora in studio Presidio RM F, Direzione Assessorato In Modifica Istituti Convenzionati, Direzione Assessorato Già Direzionate Presidio RM C, Direzione Assessorato In Modifica Presidio RM H, Direzione Assessorato In Modifica Istituti Classificati, Direzione Assessorato Ancora in studio Presidio RM D, Direzione Assessorato Già Direzionate Presidio RM B