WARNING:
JavaScript is turned OFF. None of the links on this concept map will
work until it is reactivated.
If you need help turning JavaScript On, click here.
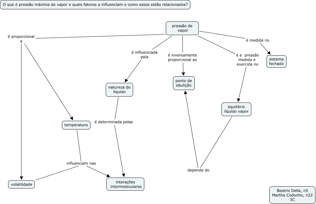
Esse mapa conceitual, produzido no IHMC CmapTools, tem a informação relacionada a: pmv martha e bia 3c, equilibrio líquido vapor depende do ponto de ebulição, natureza do líquido é determinada pelas interações intermoleculares, pressão de vapor é medida no sistema fechado, volatilidade influenciam nas interações intermoleculares, temperatura influenciam nas interações intermoleculares, pressão de vapor é influenciada pela natureza do líquido, pressão de vapor é inversamente proporcional ao ponto de ebulição, pressão de vapor é a pressão medida e exercida no equilibrio líquido vapor, pressão de vapor é proporcional a temperatura, pressão de vapor é proporcional a volatilidade