Warning:
JavaScript is turned OFF. None of the links on this page will work until it is reactivated.
If you need help turning JavaScript On, click here.
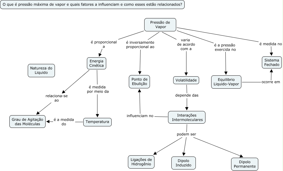
Esse mapa conceitual, produzido no IHMC CmapTools, tem a informação relacionada a: construindo PMV, Pressão de Vapor é medida no Sistema Fechado, Equilibrio Liquido-Vapor ocorre em Sistema Fechado, Interações Intermoleculares podem ser Ligações de Hidrogênio, Interações Intermoleculares podem ser Dipolo Permanente, Pressão de Vapor é proporcional a Energia Cinética, Pressão de Vapor é a pressão exercida no Equilibrio Liquido-Vapor, Pressão de Vapor é inversamente proporcional ao Ponto de Ebulição, Pressão de Vapor varia de acordo com a Volatilidade, Energia Cinética é medida por meio da Temperatura, Energia Cinética relaciona-se ao Grau de Agitação das Moléculas, Volatilidade depende das Interações Intermoleculares, Temperatura é a medida do Grau de Agitação das Moléculas, Interações Intermoleculares podem ser Dipolo Induzido